职工社保更适合有稳定工作单位的人士,其保险更全面且个人缴费负担较轻。而灵活就业社保则为没有固定工作单位的个体户和自由职业者提供了基本的养老和医疗保险,虽然需要全额自费,但具有灵活性。选择哪种社保体系应根据个人的工作性质和经济状况来确定。
据新社通app数据显示,2024-2025年广州灵活就业人员养老保险的缴费标准是根据缴费基数来确定的:
个人养老保险缴费比例为20%,缴费基数的下限为5284元。
(注:本文数据仅供参考,具体以当地缴费标准为准)
社保一个月自费多少钱?灵活就业交社保划算吗?根据新社通app-社保缴费查询工具提供的最新数据如下:

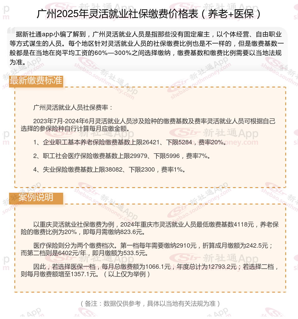
广州灵活就业人员社保费率:
2023年7月-2024年6月灵活就业人员涉及险种的缴费基数及费率灵活就业人员可根据自己选择的参保险种自行计算每月应缴金额。
1、企业职工基本养老保险缴费基数上限26421、下限5284,费率20%。
2、职工社会医疗保险缴费基数上限29979、下限5996,费率7%。
4、失业保险缴费基数上限38082、下限2300,费率1%。
查询社保
社保线上缴费的步骤
社保线上缴费
社保断交
查询社保
城乡居民社保缴费可以补交吗
上海社保怎么补缴?
养老金异地领取
社保续交
城乡居民社保