社保是实施的一种社会保险,包括养老保险、医疗保险、失业保险、工伤保险和生育保险等,权益较为全面。新农合主要是针对农村居民的医疗保险体系。
那么,2025年个人社保缴费标准是多少钱一个月?根据新社通app-社保缴费查询工具提供的2025社保缴费标准详情数据:

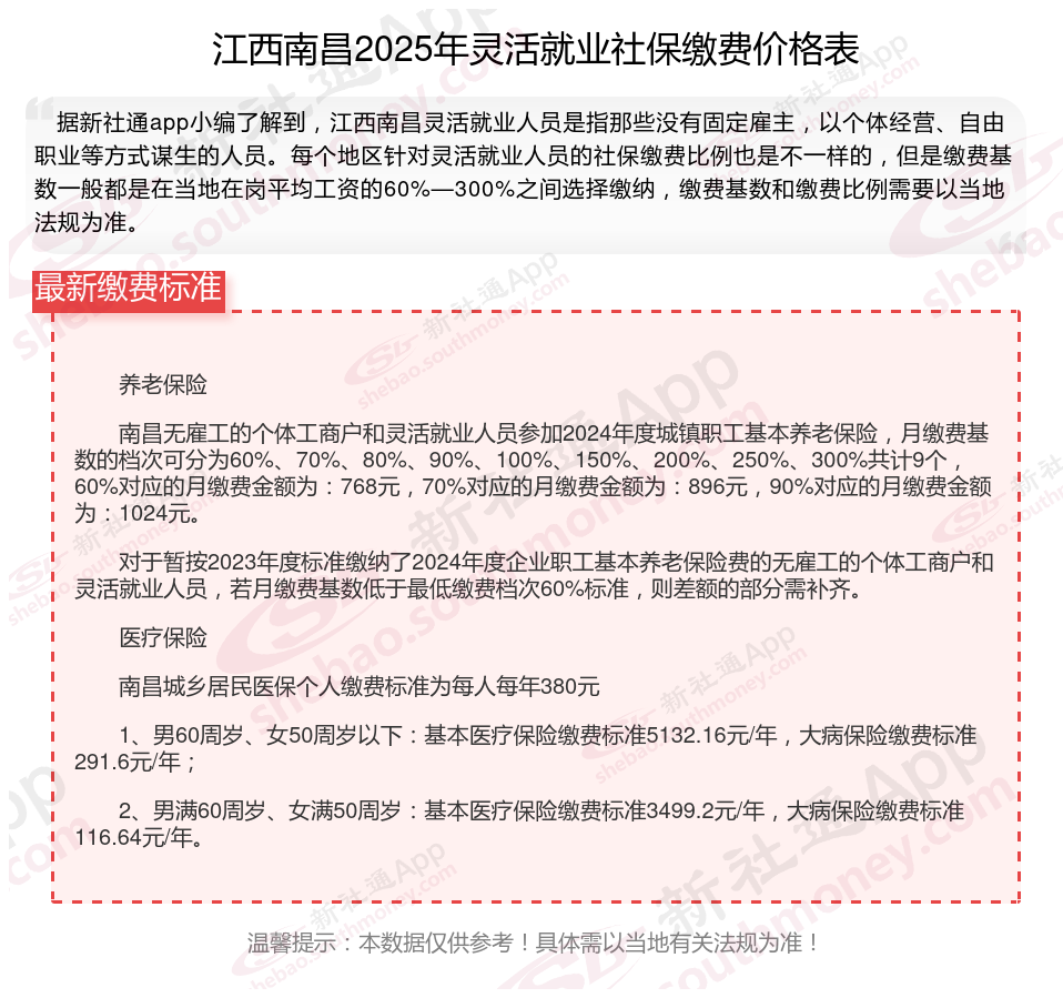
据新社通app数据显示,2024-2025年江西南昌灵活就业人员养老保险的缴费标准:
养老保险缴费基数的下限为3839元;养老保险缴费比例为20%。
(注:本文数据仅供参考,具体以当地缴费标准为准)
断交社保影响大不大?
养老保险:养老金的领取遵循“多缴多得,长缴多得”的原则,断缴会使缴费年限和账户余额都减少,自然养老金也会变少。要是退休时缴费年限不够,还得延长缴费年限才能领取养老金,这无疑会影响退休后的生活质量。
医疗保险:医疗保险则就不同,除非在退休年缴纳满足20/25年,就可以终身享受医疗保险待遇,当还未退休时候,断交就意味着不在享受医疗保险待遇。如果断交在60天以内,缴纳次月就可以继续享受待遇,如果在60天以上,180天以内,缴费当天开始算,缴费到达三个月后即可享受医疗保险待遇。如果在180天以上同理需要6个月。
生育保险断交后,如果生育时未连续足额缴纳生育保险费满足月数,如12个月,则无法享受生育险待遇,一般也不存在累计年限的说法。
失业保险:领取资格:必须连续缴费满一定时间(通常为1年),断交可能导致无法领取失业金。待遇恢复:重新缴费达到条件后可继续享受。
工伤保险:工伤保险基本不受社保断缴的影响,只要认定为工伤,就能享受相应待遇,费用由单位承担。
住房公积金:住房公积金只能单位缴纳,不能以个人名义缴纳,因此一旦辞职,除非新工作马上续上,否则一定会停交的。停交住房公积金不会有什么后果,这笔钱还是在你的公积金账户里,当满足相关条件时就可以取出来。
缴纳社保
贵州六盘水社保
查询社保
缴纳社保
社保续交
社保和农保
领取社保福利补贴
缴纳社保
城乡社保缴费能补交么
查询社保