灵活就业,作为一种非传统的就业方式,近年来蓬勃发展。那么2025年浙江衢州灵活就业人员社保需要交多少钱?下面随新社通小编一起来看看。
一、浙江衢州灵活就业人员社保缴费基数2024-2025年最新标准是多少?灵活就业社保缴费待遇是怎样的?

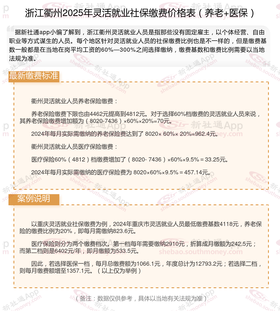
二、浙江衢州2025年灵活就业社保缴费比例
浙江衢州灵活就业人员社保缴费比例不是固定的,它取决于个人选择的缴费基数和险种。一般来说,灵活就业人员可选择以当地上一年度月平均工资的60%~300%作为缴费基数,按一定比例进行缴费。养老保险的缴费比例通常为20%左右,其中8%进入个人账户,其余进入社会统筹。医疗保险的缴费比例各地法规不同,一般在4%~9%之间。
此外,灵活就业人员还可以根据自身情况选择是否缴纳失业保险,但工伤保险和生育保险通常由单位缴纳,个人无法缴纳。需要注意的是,具体的缴费比例和基数可能因地区和具体法规而有所不同,因此建议咨询当地的社保机构以获取最准确的信息。
总的来说,灵活就业人员社保缴费比例具有一定的灵活性,可以根据个人经济状况和需求进行选择。
三、浙江衢州2025年灵活就业社保缴费基数及比例最新消息
浙江衢州灵活就业社保参照职工社保的缴费基数进行缴纳。灵活就业社保由于各地区经济发展水平不一,职工月平均工资存在差异,所以各地区的社保缴费基数上下限也不同。
而社保缴费基数由当地上一年度职工的月平均工资确定,一般是以当地社会平均工资的60%-300%为社保缴费基数,基本上分为60%、80%、90%、100%、150%、200%、250%、300%等八个缴费档次。
社保线上缴费
城乡居民社保缴费可以补交吗
社保缴纳
杭州社保缴费标准是多少钱一个月?
城乡居民社保
社保线上缴费操作
查询社保
社保缴纳
办理退休社保怎么合并到一起
社保卡