社会保险体系旨在为劳动者提供基本生活支撑,包括养老保险、医疗保险、失业保险等,其中养老保险是确保退休人员基本生活需求的重要一环。
接下来了解一下,河北石家庄灵活就业人员社保缴费标准是多少?退休能领多少钱呢?根据新社通app-社保缴费查询工具提供的2025社保缴费标准详情数据:

》点击新社通社保在线计算器,轻松测算您的社保每月交多少!
新社通app数据所得,数据仅供参考。
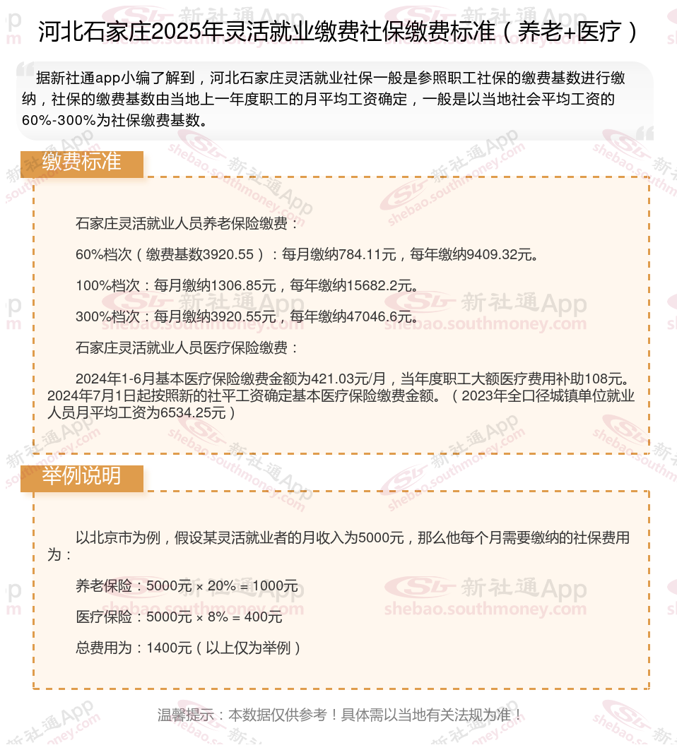
据新社通app数据显示,2024-2025年河北石家庄灵活就业人员养老保险的缴费标准:
养老保险缴费基数的下限为3920.55元;养老保险缴费比例为20%。
(注:本文数据仅供参考,具体以当地缴费标准为准)
社保续交需要哪些手续?
企业为员工补缴社保办理流程:
1、用人单位通过社会保险经办机构或社会保险网上服务平台下卸用人单位及职工相关参保信息导入本地《社会保险信息系统企业管理子系统》。
2、用人单位通过《社会保险信息系统企业管理子系统》录入社保补缴明细。
3、用人单位补缴录入完成,导出社保补缴报盘并打印出《社会保险补缴明细表》、《基本医疗保险补缴情况表》各一式三份,加盖单位公章。
4、职工在参保期间,因工作单位变动等原因中断社会保险关系需补缴近三个月社会保险费时,用人单位可直接通过《社会保险信息系统企业管理子系统》报盘,并打印相关社保补缴明细表进行申报。
灵活就业补贴
查询社保
城乡居民社保缴费可以补交吗
领取社保福利补贴
社保在多个城市缴纳了
灵活就业补贴
城乡居民社保
查询社保
社保缴纳