据新社通app数据显示,东营企业灵活就业养老保险的缴费基数为:4416元。
缴费比例:在企业参保缴费的情况下,单位缴纳比例为16%,个人缴纳比例为8%。而灵活就业人员参保缴费的比例为个人20%。
另外,需要注意的是,这些缴费标准可能会随着时间和方案的变化而调整。为了获取最新的东营灵活就业养老保险缴费标准信息,建议查阅相关消息或咨询当地社保部门。总的来说,了解并遵守当地的养老保险缴费标准是每个人的责任,也是保证个人权益的重要方案。
(注:本文数据仅供参考,具体以当地缴费标准为准)
2025东营灵活就业社保缴费价格是多少钱一个月?根据新社通app-社保缴费查询工具提供的最新数据如下:

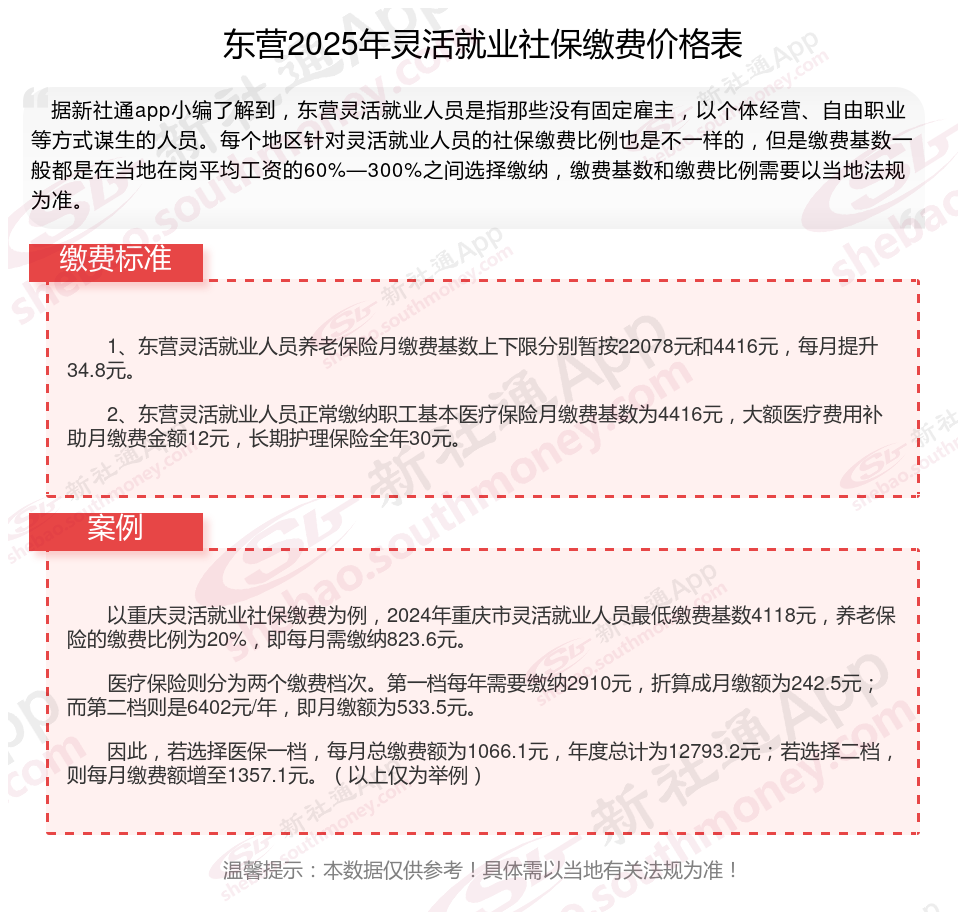
1、东营灵活就业人员养老保险月缴费基数上下限分别暂按22078元和4416元,每月提升34.8元。
2、东营灵活就业人员正常缴纳职工基本医疗保险月缴费基数为4416元,大额医疗费用补助月缴费金额12元,长期护理保险全年30元。
断交社保影响大不大?
失业保险:对于失业保险,必须要正常参加失业保险金一年以上才具备领取失业金的条件,当然这一年的时间它是一个累积年限,并没有要求连续参保年限,所以说即便自己中断了失业保险,但是在同一个地区,参加失业保险依然是能够有效累积年限,依然是能够认定你失业保险的缴费。
工伤保险:只能是单位职工参加,这种保险是每月缴费,才能够享受到相应的待遇。如果断缴,虽然说也可以认定工伤,但是相应的工伤保险待遇要有用人单位出钱承担了。
医疗保险:医保待遇在停缴次月起就会停止。停缴超过3个月后,即使补缴,停保期间发生的医疗费用也不能报销。三个月后接续参保,医保待遇会有半年的等待期。
养老保险:养老保险断交是没有什么影响的,当然在退休前必须缴满15年,也就是180个月才可以领取养老金,当然也是多缴多得,所以我们还是尽量不要断交。
生育保险:有三个作用:一是享受产假,二是报销产前检查费用,三是领取产假期间的生育津贴。前提条件是,在生产之前需要在用人单位连续缴纳12个月的生育保险。如果女性职工在生产之前生育保险未缴满12个月,则无法享受上述三种待遇,所以千万不要在怀孕期间换工作。如果短期内没有生育计划,或者已经生完了,生育保险断缴是没有影响的。
住房公积金:住房公积金只能单位缴纳,不能以个人名义缴纳,因此一旦辞职,除非新工作马上续上,否则一定会停交的。停交住房公积金不会有什么后果,这笔钱还是在你的公积金账户里,当满足相关条件时就可以取出来。
4050补贴
查询社保
社保和农保
缴纳社保
查询社保
社保年限合并怎么办理
灵活就业补贴
失业金领取
社保断交
宜春社保