今天聊一下灵活就业人员社保缴费问题!
灵活就业人员养老保险缴费算法
灵活就业人员参保费率一般为20%(8%计入个人账户),可选择社会平均工资的60%、100%、300%等各种档位作为缴费基数:
缴费金额=社会平均工资×档位×20%计入个人账户=社会平均工资×档位×8%,接下来随新社通-app小编一起了解灵活就业人员社保缴费的详情。
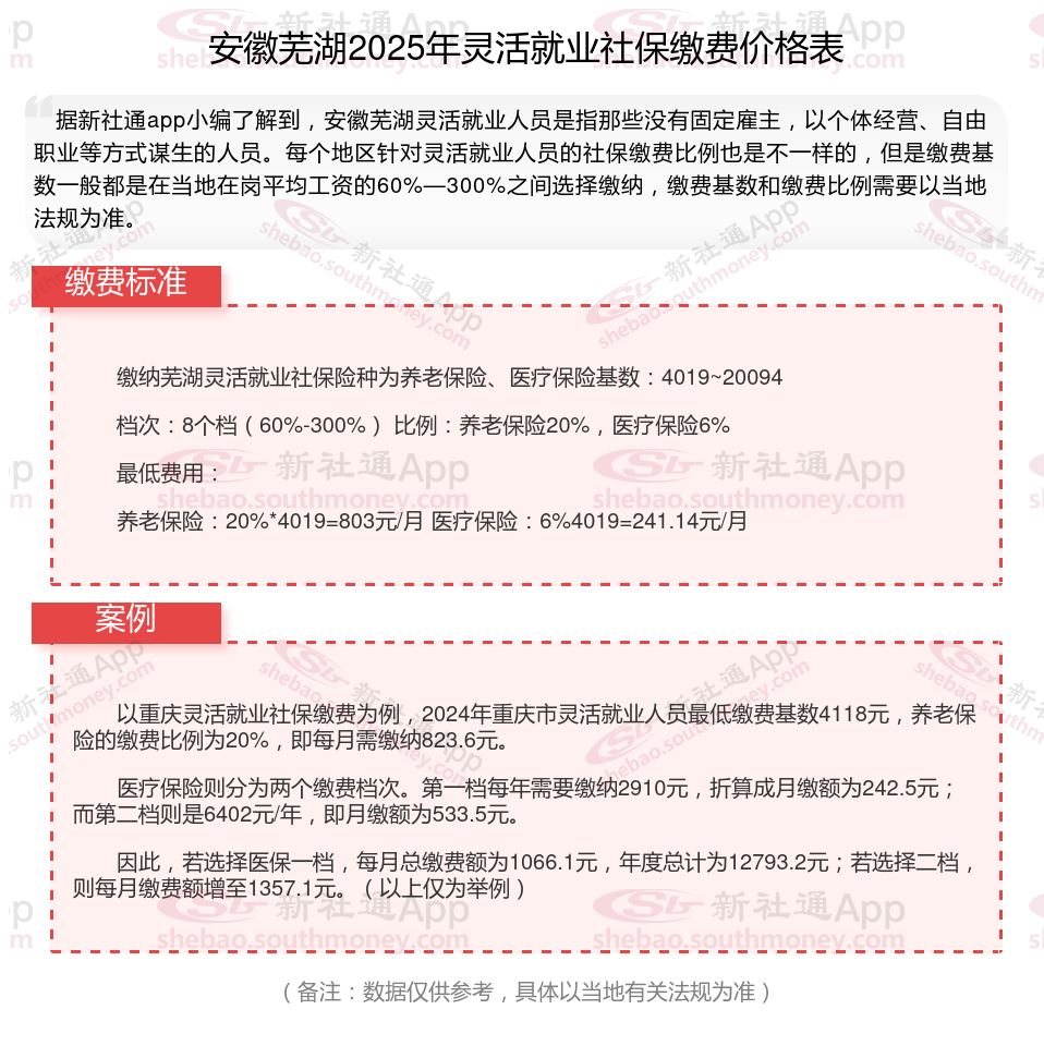
那么,灵活就业者社保是多少钱一个月 安徽芜湖灵活社保交多少钱?根据新社通app-社保缴费查询工具提供的2025社保缴费标准详情数据:

养老保险:参加基本养老保险的个人,达到法定退休年龄时累计缴费满十五年的,可以按月领取基本养老金。养老金的多少根据个人累计缴费年限、缴费工资、当地职工平均工资、个人账户金额等因素确定,遵循“多缴多得,长缴多得”的原则。
医疗保险:参保人员患病、就诊等产生的医疗费用可以按比例报销。参加职工基本医疗保险的个人,达到法定退休年龄时累计缴费达到相关年限的,退休后不再缴纳基本医疗保险费,享受基本医疗保险待遇。
工伤保险:为职工提供工伤保险,支付医疗费用和生活护理费等。
失业保险:为失业者提供临时的生活补助,帮助他们度过求职期间的困难时期。缴纳比例通常较低,但能够在失业时提供一定的经济支持。
生育保险:为生育提供医疗费用和生育津贴,减轻生育带来的经济压力。
长沙社保缴费
灵活就业补贴
社保
领取社保福利补贴
社保缴纳
城乡居民社保缴费可以补交吗
农村的社保需要交满多少年?
2025年福建漳州4050社保补贴新规
领取社保福利补贴
社保断交多久作废? ?