2025河南开封4050补贴的女性需年满40周岁,男性需年满50周岁(以申请当年12月31日为截止日期)。
河南开封4050灵活就业社保补贴是什么?今天聊一下4050补贴话题。4050补贴听起来像是一个针对特定年龄人群的社保补贴。比如女性需年满40周岁,男性需年满50周岁(以申请当年12月31日为截止日期)。那么河南开封4050灵活就业社保补贴标准是多少钱?河南开封4050社保补贴可以领取多少?接下来随新社通APP小编了解一下河南开封4050灵活就业社保补贴的最新资讯。
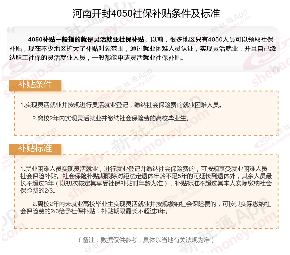
一、2025年河南开封灵活就业4050社保补贴标准最新是多少?

二、河南开封4050补贴领取后影响退休金吗
4050补贴领取后不影响退休金,需要的条件如下:
有劳动能力、有就业要求,并在各级公共就业服务机构进行了失业登记
就业困难认定期间必须依法缴纳社保费,含养老保险费和医疗保险费
依法进行登记失业,并符合4050年龄条件,即男性年满50周岁、女性年满40周岁
三、河南开封灵活就业4050社保补贴去哪里办理?
河南开封灵活就业4050社保申请可以在户口所在地乡镇、街道(开发委)所属社区(村)办理。
1.申请资料:《再就业优惠证》或《就业失业登记证》原件及复印件、身份证复印件、灵活就业证明1份、《审核认定表》一式两份、银行出具的加盖公章的缴纳社会保险费单据。
2.申请地点:到户口所在地乡镇、街道(开发委)所属社区(村)办理申报登记手续。
3.申请时间:2-4月。
4050补贴
查询社保
社保缴纳比例
领取社保福利补贴
社保断交
个人可以缴纳社保吗
灵活就业补贴
领取社保福利补贴
查询社保
社保断交