据新社通app数据显示,杭州灵活就业养老缴费基数明细如下:
养老缴费缴费基数为:4462元;
个人缴费比例:20%;
(注:本文数据仅供参考,具体以当地缴费标准为准)
山东灵活就业社保缴费标准一览?根据新社通app-社保缴费查询工具提供的最新数据如下:

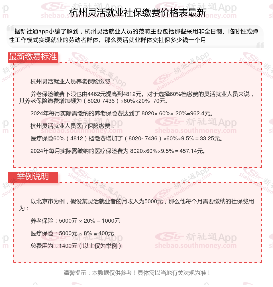
杭州灵活就业人员养老保险缴费:
养老保险缴费下限也由4462元提高到4812元。对于选择60%档缴费的灵活就业人员来说,其养老保险缴费增加额为(8020-7436)×60%×20%=70元。
2024年每月实际需缴纳的养老保险费达到了8020×60%×20%=962.4元。
杭州灵活就业人员医疗保险缴费:
医疗保险60%(4812)档缴费增加了(8020-7436)×60%×9.5%=33.25元。
2024年每月实际需缴纳的医疗保险费为8020×60%×9.5%=457.14元。
温馨提示:本数据仅供参考!具体需以当地有关法规为准!
查询社保
社保缴纳
不知线上社保咋缴费?
城乡居民社保缴费可以补交吗
社保断交
养老金异地领取
缴纳社保
社保断交
灵活就业补贴
城乡居民社保缴费可以补交吗