据新社通app数据显示,太原灵活就业养老保险最低缴费基数为:4113元;个人的缴费比例分别为:20%;
个人缴费金额:822.6元。
(注:本文数据仅供参考,具体以当地缴费标准为准)
太原灵活就业自己交社保一个月要交多少钱?灵活就业人员社保缴费按什么档次缴纳好,怎么选择划算?根据新社通app-社保缴费查询工具提供的最新数据如下:

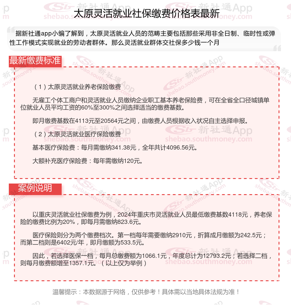
(1)太原灵活就业养老保险缴费
无雇工个体工商户和灵活就业人员缴纳企业职工基本养老保险费,可在全省全口径城镇单位就业人员平均工资的60%至300%之间选择适当的缴费基数。
即月缴费基数在4113元至20564元之间,由缴费人员根据收入状况自主选择申报。
(2)太原灵活就业医疗保险缴费
基本医疗保险费:每月需缴纳341.38元,全年共计4096.56元。
大额补充医疗保险费:每年需缴纳120元。
社保缴费基数的上下限标准因地区而异。不同省份、不同城市根据各自的经济发展水平和工资水平,会制定不同的社保缴费基数标准。例如,浙江省2024年的社保缴费基数上限为24930元月,下限为4812元月;而江苏省2024年的社保缴费基数上限为24396元月,下限为4879元/月。因此,在了解社保缴费基数时,需要参考当地的具体法规。
五险一金
社保缴纳
城乡居民社保
社保线上缴费
广西百色社保
农村每年交的社保到底需要交到多少年?
灵活就业补贴
广州社保断了
社保断交
查询社保