据新社通app数据显示,2024-2025年沈阳灵活就业人员养老保险的缴费标准是根据缴费基数来确定的:
个人养老保险缴费比例为20%,缴费基数的下限为4273元。
(注:本文数据仅供参考,具体以当地缴费标准为准)
2025年沈阳灵活就业缴费标准个人交多少呢, 个人是可以自己交社保的吗?根据新社通app-社保缴费查询工具提供的最新数据如下:

》》还不知道自己社保缴纳明细吗?点击新社通app社保计算器,查询所在城市社保缴费明细!
新社通app数据所得,数据仅供参考。
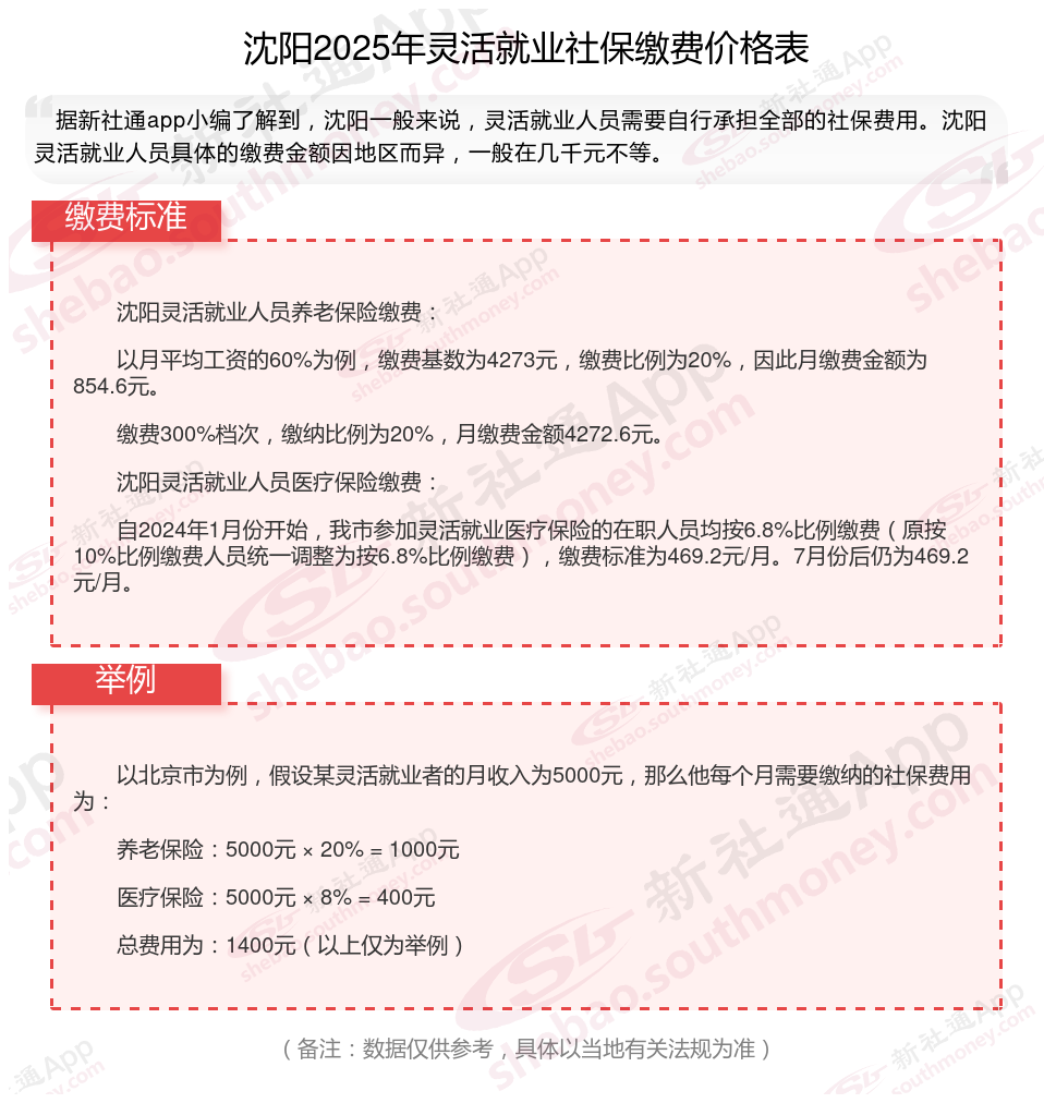
沈阳灵活就业人员养老保险缴费:
以月平均工资的60%为例,缴费基数为4273元,缴费比例为20%,因此月缴费金额为854.6元。
缴费300%档次,缴纳比例为20%,月缴费金额4272.6元。
沈阳灵活就业人员医疗保险缴费:
自2024年1月份开始,我市参加灵活就业医疗保险的在职人员均按6.8%比例缴费(原按10%比例缴费人员统一调整为按6.8%比例缴费),缴费标准为469.2元/月。7月份后仍为469.2元/月。
灵活就业社保与职工社保险种有什么不一样:
灵活就业社保是指未与用人单位建立正式的劳动关系,而是以个体经营、非全日制、新就业形态等灵活方式就业的劳动者所参加的社会保险。
职工社保则通常包括养老保险、医疗保险、失业保险、工伤保险和生育保险等五个险种,为职工提供更全面的保险。
社保线上缴费
4050补贴
社保缴纳
灵活社保缴费
查询社保
养老金计算公式
查询社保
社保续交
城乡居民社保
灵活就业补贴