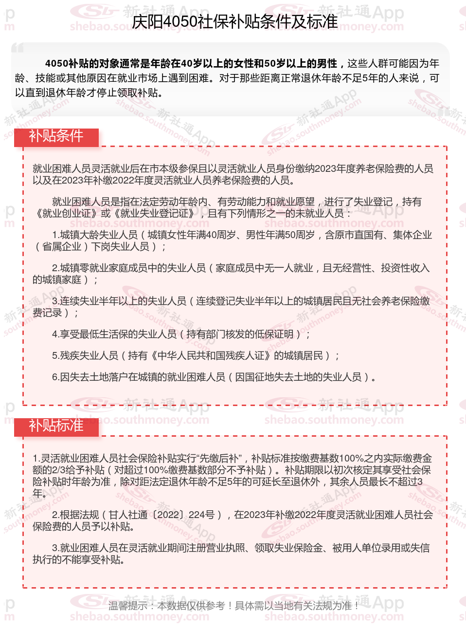
2025庆阳4050补贴主要针对的是年龄在40岁以上的女性和50岁以上的男性,这些人群通常因为年龄较大而面临就业困难。
多数地区只有4050人员可以领取社保补贴,现在扩大了补贴对象及范围,通过就业困难人员认证,实现灵活就业,并且自己缴纳职工社保的灵活就业人员,一般都能申请灵活就业社保补贴。那么庆阳4050灵活就业社保补贴标准是多少钱?庆阳4050社保补贴条件是什么?接下来随新社通APP小编了解一下最新资讯。
一、庆阳灵活就业人员4050补贴最新标准2025年,庆阳4050灵活就业人员养老补贴一年可以有多少钱?

二、?2025失业金和4050补贴可以同时去领取吗?
缴纳失业保险费的人员失业后,没有了工作可以申请失业金。
同时,社保缴费面临中断,如果不想中断社保缴费,在没有找到新工作前,只能以灵活就业身份继续缴纳社保费。
继续缴费后,如果还符合4050补贴其他条件,可以申领社保补贴。
这样就可能面临一个问题:如果既申请了失业金,又申请了社保补贴,就有可能同时领取这两份钱。
问题的关键是:现在的方案允许同时领取这这份钱吗?
答案是,各地要求不一样,有的地区允许同时领。
有些地区法规,领取失业金后,就不能领取社保补贴,在审核环节发现有失业金领取记录,社保补贴就直接审核拒绝。
三、2025年庆阳灵活就业4050社保补贴申请流程:
庆阳怎样可以申请4050社保补贴?材料与流程如下:
准备材料
《就业失业登记证》原件和复印件。
灵活就业个人缴纳的养老保险、医疗保险凭证的原件,或社保经办机构开具的个人缴费证明。
身份证原件和复印件。
如有个体工商营业执照,需提供原件和复印件。
本人填写的相关表格。
申领流程
线下申请
申请人缴纳当年度养老、医疗保险费用后,携带上述材料至当地档案托管中心灵活就业人员社保补贴受理窗口进行初审,领取《申请表》和灵活就业证明。
灵活就业证明需由申办人在其户口所在地社区劳动工作站登记盖章。
持《申请表》、《灵活就业证明》及身份证、户口本等相关材料到街道(乡镇)劳动事务所申请复核,经审核无误后签字盖章。
灵活社保缴费
4050补贴
社保线上缴费
社保线上缴费
灵活就业补贴
社保线上缴费的步骤
怎么算退休金
查询社保
查询社保
社保缴纳