灵活交社保和职工社保在参保对象、缴费主体、缴费比例、缴纳险种、缴费基数、户籍限制以及享受的待遇等方面存在明显的差异。这些差异反映了两种社保体系的不同设计理念和目标人群。
据新社通app数据显示,福建福州灵活就业养老保险最低缴费基数为:4212元;个人的缴费比例分别为:20%;
个人缴费金额:842.4元。
(注:本文数据仅供参考,具体以当地缴费标准为准)
社保一个月自费多少钱?灵活就业交社保划算吗?根据新社通app-社保缴费查询工具提供的最新数据如下:

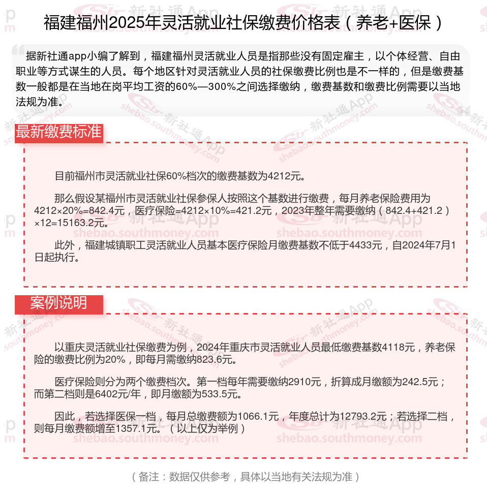
目前福州市灵活就业社保60%档次的缴费基数为4212元。
那么假设某福州市灵活就业社保参保人按照这个基数进行缴费,每月养老保险费用为4212×20%=842.4元,医疗保险=4212×10%=421.2元,2023年整年需要缴纳(842.4+421.2)×12=15163.2元。
此外,福建城镇职工灵活就业人员基本医疗保险月缴费基数不低于4433元,自2024年7月1日起执行。
灵活就业补贴
社保线上缴费
社保缴纳
社保断交
查询社保
什么时候社保年限合并最有利?
社保在多个城市缴纳了
领取社保福利补贴
城乡居民社保
不知线上社保咋缴费?