据新社通app数据显示,2024-2025年长沙灵活就业人员养老保险的缴费标准:
养老保险缴费基数的下限为4027元;养老保险缴费比例为20%。
(注:本文数据仅供参考,具体以当地缴费标准为准)
长沙社保缴费多少钱?下表是2024-2025年长沙社保费用明细参考,根据新社通app-社保缴费查询工具提供的最新数据如下:

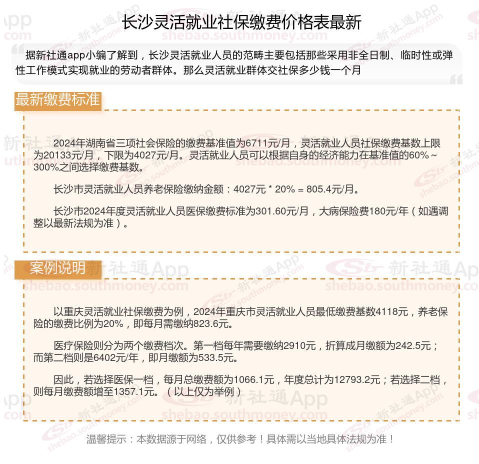
2024年湖南省三项社会保险的缴费基准值为6711元/月,灵活就业人员社保缴费基数上限为20133元/月,下限为4027元/月。灵活就业人员可以根据自身的经济能力在基准值的60%~300%之间选择缴费基数。
长沙市灵活就业人员养老保险缴纳金额:4027元*20%=805.4元/月。
长沙市2024年度灵活就业人员医保缴费标准为301.60元/月,大病保险费180元/年(如遇调整以最新法规为准)。
灵活就业的社保缴费金额因地区和个人选择的缴费基数而异。例如,2024年山东最低缴费基数为4416元,最高缴费基数为22078元;2024年内蒙古自治区最低缴费基数为4863元,
最高缴费基数为24315元。养老保险缴费比例一般为缴费基数的20%,医疗保险通常为当地上年度月平均工资的4.2%
温馨提示:本数据源于网络,仅供参考!具体需以当地具体法规为准!
社保线上缴费
查询社保
缴纳社保
社保线上缴费
社保线上缴费不再难
查询社保
灵活社保缴费
社保断交
五险一金
农保和社保都交了怎么办