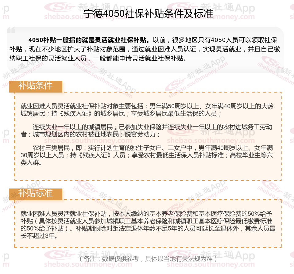
2025宁德4050补贴的女性需年满40周岁,男性需年满50周岁(以申请当年12月31日为截止日期)。
4050补贴需要以灵活就业身份参加职工养老和医疗保险,补贴标准不超过实际缴费的三分之二,最长3年,距离退休不足5年的可延长到退休。补贴对象包括国企下岗人员、低保家庭等。申请流程需要提交身份证、银行账户等。那么宁德4050灵活就业社保补贴标准是多少钱?宁德4050社保补贴条件是什么?接下来随新社通APP小编了解一下最新资讯。
一、2025年宁德灵活就业4050社保补贴标准最新是多少?

二、宁德领取4050补贴后,影响养老金水平吗
4050补贴领取后不影响退休金,需要的条件如下:
就业困难认定期间必须依法缴纳社保费,含养老保险费和医疗保险费
有劳动能力、有就业要求,并在各级公共就业服务机构进行了失业登记
依法进行登记失业,并符合4050年龄条件,即男性年满50周岁、女性年满40周岁
三、宁德灵活就业4050社保补贴去哪里办理?
宁德灵活就业4050社保申请可以在户口所在地乡镇、街道(开发委)所属社区(村)办理。
1.申请时间:2-4月。
2.申请地点:到户口所在地乡镇、街道(开发委)所属社区(村)办理申报登记手续。
3.申请资料:《再就业优惠证》或《就业失业登记证》原件及复印件、身份证复印件、灵活就业证明1份、《审核认定表》一式两份、银行出具的加盖公章的缴纳社会保险费单据。
城乡居民社保
查询社保
公司员工社保
社保线上缴费
查询社保
查询社保
社保在多个城市缴纳了
社保缴纳
灵活就业补贴
社保线上缴费