据新社通app数据显示,新疆乌鲁木齐企业灵活就业养老保险的缴费基数为:4999元。
缴费比例:在企业参保缴费的情况下,单位缴纳比例为16%,个人缴纳比例为8%。而灵活就业人员参保缴费的比例为个人20%。
另外,需要注意的是,这些缴费标准可能会随着时间和方案的变化而调整。为了获取最新的新疆乌鲁木齐灵活就业养老保险缴费标准信息,建议查阅相关消息或咨询当地社保部门。总的来说,了解并遵守当地的养老保险缴费标准是每个人的责任,也是保证个人权益的重要方案。
(注:本文数据仅供参考,具体以当地缴费标准为准)
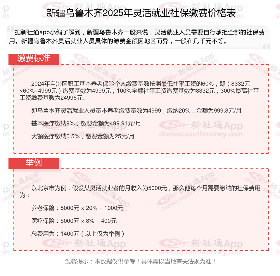
灵活就业人员交社保一个月多少钱?根据新社通app-社保缴费查询工具提供的2025社保缴费标准详情数据如下:

灵活就业人员:按上年全省在岗职工月平均工资的60%-100%为缴费基数。
温馨提示:本数据仅供参考!具体需以当地有关法规为准!
农村社保要交多少年?
城乡居民社保
退休养老金
社保缴纳
领取社保福利补贴
更改时间
退休金和养老金区别
社保缴纳
社保缴纳
社保缴纳