据新社通app数据显示,银川灵活就业人员养老缴费基数2024-2025年最新标准如下:
养老保险最低缴费基数为:5070元;
个人缴费比例:20%,个人缴费金额:1014元;
(注:本文数据仅供参考,具体以当地缴费标准为准)
湖南灵活就业社保缴费标准,选哪个档位最划算?根据新社通app-社保缴费查询工具提供的最新数据如下:

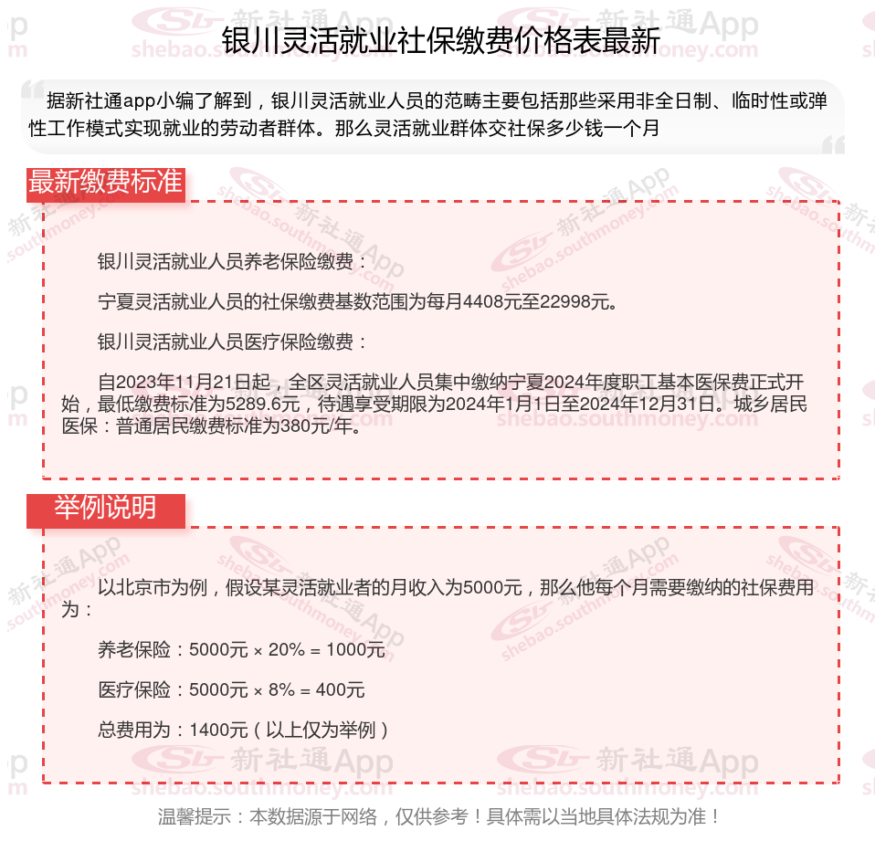
银川灵活就业人员养老保险缴费:
宁夏灵活就业人员的社保缴费基数范围为每月4408元至22998元。
银川灵活就业人员医疗保险缴费:
自2023年11月21日起,全区灵活就业人员集中缴纳宁夏2024年度职工基本医保费正式开始,最低缴费标准为5289.6元,待遇享受期限为2024年1月1日至2024年12月31日。城乡居民医保:普通居民缴费标准为380元/年。
城乡居民社保
查询社保
领取社保福利补贴
社保缴纳
城乡居民社保缴费可以补交吗
退休工资计算公式
缴纳社保
查询社保
社保年限
社保中间断了