2025新疆乌鲁木齐4050补贴主要针对的是年龄在40岁以上的女性和50岁以上的男性,这些人群通常因为年龄较大而面临就业困难。
新疆乌鲁木齐4050灵活就业社保补贴标准如何?“4050补贴”主要是针对大龄就业困难人群的社保补贴,申请条件包括年龄、就业困难、灵活就业并自费缴纳社保,需要持有失业登记证,不同地区可能有细微差别,比如农村户口的限制。那么新疆乌鲁木齐4050灵活就业社保补贴标准是多少钱?新疆乌鲁木齐4050社保补贴条件是什么?接下来随新社通APP小编了解一下新疆乌鲁木齐4050灵活就业社保补贴标准最新资讯。
一、2025年新疆乌鲁木齐灵活就业4050社保补贴在哪办理?
新疆乌鲁木齐灵活就业4050社保申请可以在户口所在地乡镇、街道(开发委)所属社区(村)办理。
1.申请资料:《再就业优惠证》或《就业失业登记证》原件及复印件、身份证复印件、灵活就业证明1份、《审核认定表》一式两份、银行出具的加盖公章的缴纳社会保险费单据。
2.申请地点:到户口所在地乡镇、街道(开发委)所属社区(村)办理申报登记手续。
3.申请时间:2-4月。
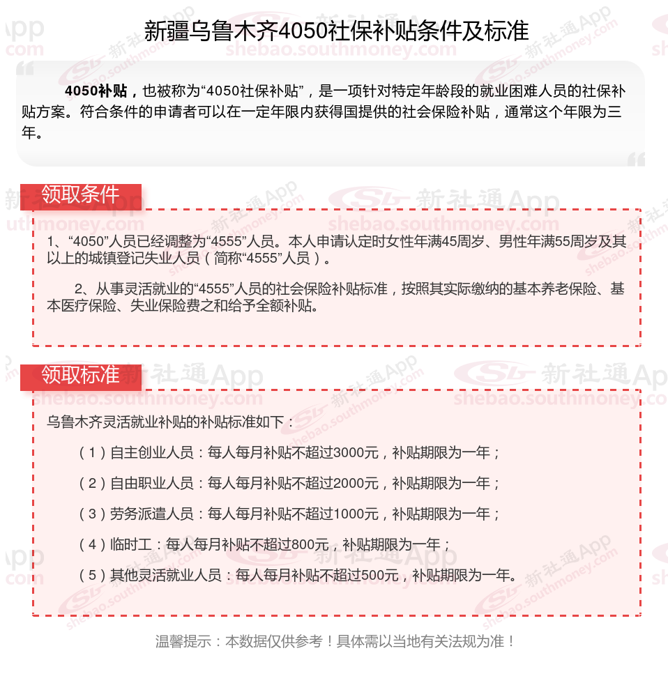
二2025年新疆乌鲁木齐灵活就业4050社保补贴标准及条件是什么

灵活就业补贴
社保线上缴费
灵活就业补贴
社保断交
灵活就业补贴
灵活就业补贴
查询社保
农村社保要交多少年?
灵活就业补贴
领取社保福利补贴