2025西藏拉萨4050补贴标准是多少钱一个月?西藏拉萨4050补贴到账哪里查询到账?2025西藏拉萨4050补贴主要针对的是年龄在40岁以上的女性和50岁以上的男性,这些人群通常因为年龄较大而面临就业困难。
今天聊一下4050补贴的相关内容。4050补贴听起来像是一个针对特定年龄人群的社保补贴。比如女性需年满40周岁,男性需年满50周岁(以申请当年12月31日为截止日期)。那么西藏拉萨4050灵活就业困难人员社保补贴多少钱?西藏拉萨4050社保补贴可以申请吗?接下来随新社通APP小编具体了解一下4050社保补贴内容。
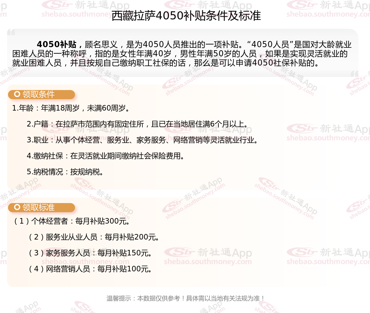
一、西藏拉萨4050社保补贴标准及条件2025年最新消息

二、2025年西藏拉萨灵活就业4050社保补贴申请流程是怎么样的?
西藏拉萨4050社保补贴如何办理?
1.女满40周岁以上,男满50周岁以上,具有西藏拉萨户口,持有再就业优惠证,可到辖区社区居委会办理灵活就业人员认定。需提供:单位或户主雇佣证明、户口簿、再就业优惠证、代扣银行账号、交纳社保费的单据。(具体手续向社区居委会咨询)。
2.凭认定完的《西藏拉萨市灵活就业人员认定申请表》原件、复印件,个人身份证或户口簿原件到地税局办税服务中心办理“4050”补贴对象参保手续,养老保险、失业保险两个险都必须参保。
3.每个月都必须到银行打印当月交纳的社保费单据。
4.于每季度的第一个月的前七个工作日到街道劳动事务所申请补贴,凭缴费单据、灵活就业认定证明、再就业优惠证、银行账户,由街道汇总后,将社保补贴直接划拨到个人银行账户。
西藏拉萨4050社保补贴办理所需材料:
1、《灵活就业人员社保补贴申请表》原件;
2、《灵活就业证明》(一张原件,一张复印件);
3、申办人第二代身份证和户口本复印件;
4、《档案托管合同书》复印件;
5、从其他公共托管机构转移到市档案托管中心的申请人需提供往年度社保补贴享受情况证明。
灵活就业补贴
社保续交
4050补贴
退休金计算公式
社保缴纳
灵活就业补贴
社保断交
查询社保
灵活就业补贴