保定4050社保补贴多少钱一个月?保定4050社保补贴2025年最新标准是多少?2025保定4050补贴主要针对的是年龄在40岁以上的女性和50岁以上的男性,这些人群通常因为年龄较大而面临就业困难。
保定4050灵活就业社保补贴是什么?今天聊一下4050补贴话题。4050补贴听起来像是一个针对特定年龄人群的社保补贴。比如女性需年满40周岁,男性需年满50周岁(以申请当年12月31日为截止日期)。那么保定4050灵活就业社保补贴标准是多少钱?保定4050社保补贴可以领取多少?接下来随新社通APP小编了解一下保定4050灵活就业社保补贴的最新资讯。
一、2025年保定灵活就业4050社保补贴在哪办理?
保定灵活就业4050社保申请可以在户口所在地乡镇、街道(开发委)所属社区(村)办理。
1.申请资料:《再就业优惠证》或《就业失业登记证》原件及复印件、身份证复印件、灵活就业证明1份、《审核认定表》一式两份、银行出具的加盖公章的缴纳社会保险费单据。
2.申请地点:到户口所在地乡镇、街道(开发委)所属社区(村)办理申报登记手续。
3.申请时间:2-4月。
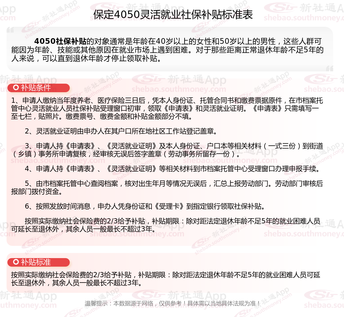
二、保定4050社保补贴多少钱一个月?保定4050社保补贴2025年最新标准是多少?

三、?怎样查社保卡里面的补贴款4050的补贴有多少?
4050补贴到账或者4050补贴查询需要在保经办机构或支付宝查询到账。具体如下:
1、线下查询:可以携带身份证及社保卡前往当地社保经办机构的办理服务地方进行查询;
2、线上查询:可以通过支付宝或者所在城市的社保官网来进行查询。下面以支付宝为例,流程如下:
(1)进入支付宝页面,点击市民中心;
(2)进入市民中心页面,点击社保;
(3)进入社保页面,点击4050社保补贴查询即可。
通常申领年限为三年,女性满45周岁,男性55周岁申请的,补贴申领至退休(就是最长年限五年)达到退休年龄的就没有补贴了。
社保缴纳
社保缴纳
4050补贴
南京社保
退休工资计算方法
城乡居民社保
社保和农保
社保缴纳
灵活就业补贴
养老金计算公式