据新社通app数据显示,沈阳灵活就业养老保险缴费基数2024-2025年最新标准如下:
2025年度,全省职工基本养老保险缴费基数上限为全口径工资的300%,即21363元/月;下限为全口径工资的60%,即4273元/月。
个人缴费比例:20%;
(注:本文数据仅供参考,具体以当地缴费标准为准)
沈阳灵活就业自己交社保一个月要交多少钱?交多久可以领?根据新社通app-社保缴费查询工具提供的最新数据如下:

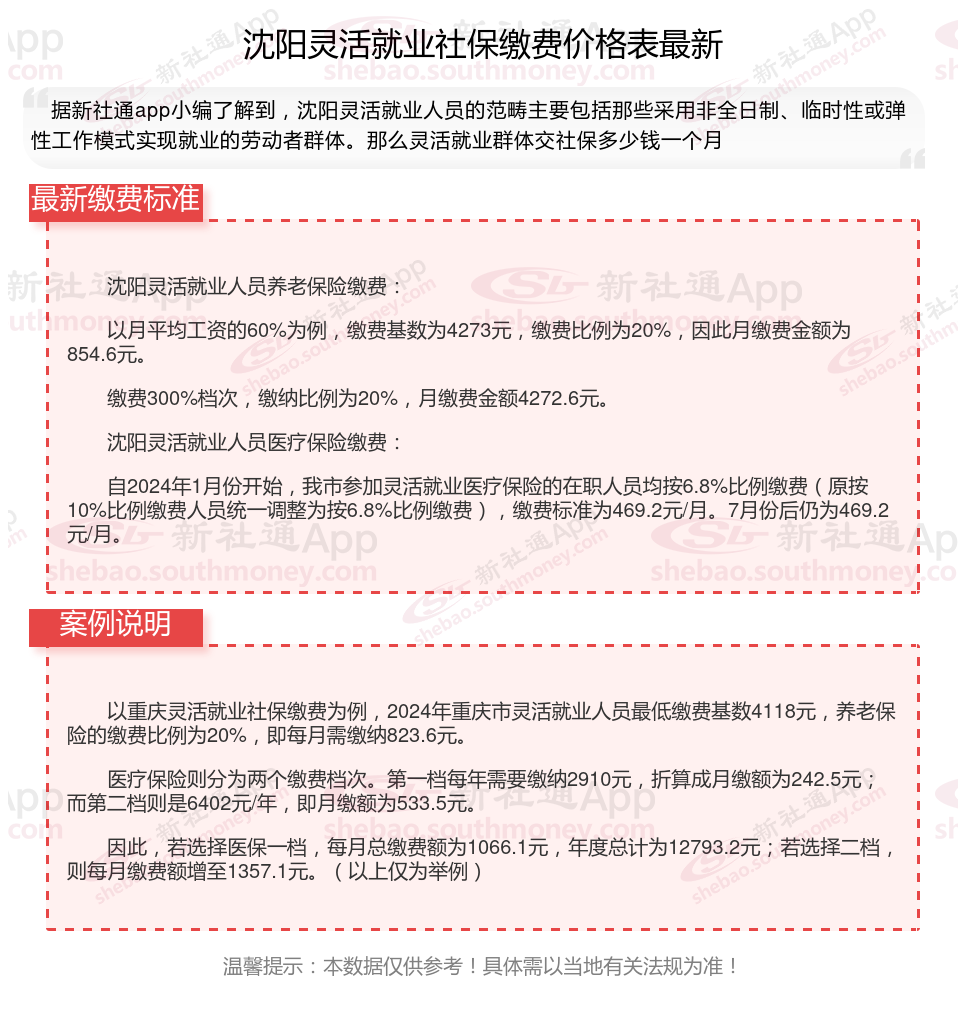
沈阳灵活就业人员养老保险缴费:
以月平均工资的60%为例,缴费基数为4273元,缴费比例为20%,因此月缴费金额为854.6元。
缴费300%档次,缴纳比例为20%,月缴费金额4272.6元。
沈阳灵活就业人员医疗保险缴费:
自2024年1月份开始,我市参加灵活就业医疗保险的在职人员均按6.8%比例缴费(原按10%比例缴费人员统一调整为按6.8%比例缴费),缴费标准为469.2元/月。7月份后仍为469.2元/月。
社保缴费基数也叫社会保险缴费基数,是参保单位和参保人员缴纳社会保险费的依据。社会保险缴费基数×缴费比例=应缴社会保险费。缴费单位不按要求申报的,社会保险经办机构可暂按其上一年月缴费基数的百分之一百一十确定。
灵活就业补贴
滨州社保
领取社保福利补贴
灵活就业补贴
丽江社保
4050补贴
线上缴社保
4050补贴
社保断交
灵活就业补贴