宁夏石嘴山4050一年可拿多少钱?2025宁夏石嘴山4050补贴主要针对的是年龄在40岁以上的女性和50岁以上的男性,这些人群通常因为年龄较大而面临就业困难。
4050社保补贴标准据新社通app小编了解,通常,4050社保补贴包含基本医疗保险和基本养老保险两个险种,社保补贴金额为申请人实际缴纳基本养老保险和基本医疗保险金额的2/3,具体标准以当地社保局公布的数据为准!那么宁夏石嘴山灵活就业人员4050补贴最新标准是多少,宁夏石嘴山4050灵活就业人员社保补贴一年可以有多少钱?接下来随新社通APP小编具体了解一下4050社保补贴内容。
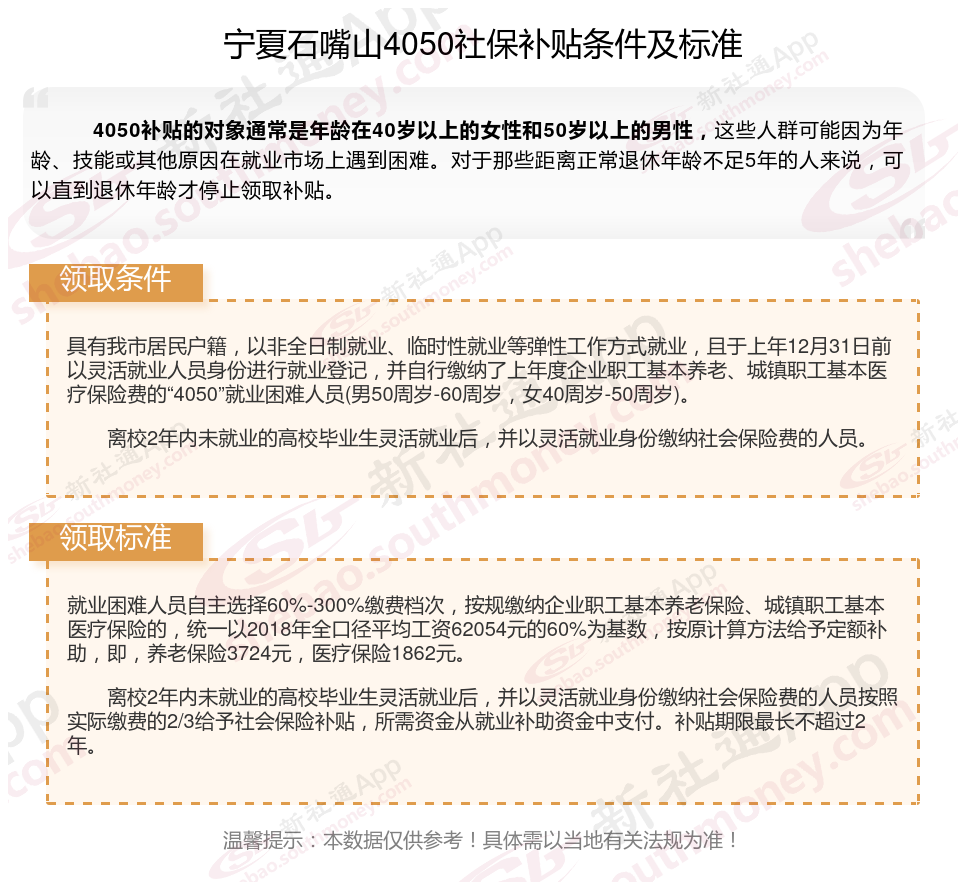
一、2025年宁夏石嘴山4050社保补贴标准是怎么样的?宁夏石嘴山4050一年可拿多少钱?

》》点击新社通app社保计算器,查询你的社保缴纳明细!
新社通app数据所得,数据仅供参考。
二、宁夏石嘴山灵活就业4050社保补贴申请流程:
宁夏石嘴山4050社保补贴如何办理,申请流程如下:(1)符合领取条件的灵活就业人员向街道劳保机构申报就业,并凭《再就业优惠证》、社会保险缴费凭证等相关材料,向街道劳保机构提出社会保险补贴申请;
(2)街道劳保机构核实灵活就业人员的就业情况,出具灵活就业证明,并为其向当地县级以上劳保部门申请社会保险补贴;
(3)经劳保部门审核、财部门复核后,将补贴资金直接支付给本人;社会保险补贴标准按灵活就业人员实际缴纳社会保险费的一定比例计算。具体补贴方法由各、自治区、直辖市根据《资金管理通告》制定。
4050补贴
灵活就业补贴
达州社保
公司缴纳社保比例
城乡居民社保
社保缴纳
社保缴费
4050补贴
社保缴纳比例
社保线上缴费