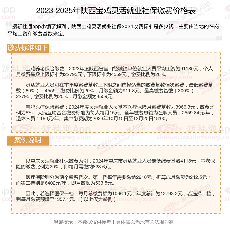
2025年陕西宝鸡灵活就业人员社保需要交多少钱?灵活就业社保缴费比例是多少?养老保险一般为缴费基数的20%左右,其中8%计入个人账户,12%计入统筹账户。医疗保险一般为缴费基数的10%左右,具体比例因地区而异。失业保险、工伤保险、生育保险缴费比例较低,具体比例因地区而异。接下来随新社通APP小编一起来看看陕西宝鸡灵活就业人员社保缴费的内容。
一、2024年陕西宝鸡灵活就业社保缴费标准表 陕西宝鸡灵活就业社保多少钱一个月?

陕西宝鸡灵活就业人员社保缴费档次表:一般分为五个档次,具体为上年度在岗职工平均工资的60%、70%、80%、90%和100%。灵活就业人员可以根据自己的意愿选择缴费档次,缴费比例为20%,其中12%进入统筹基金,8%进入个人账户。
二、陕西宝鸡2024年灵活就业社保缴费基数、比例最新消息
(1)基数:陕西宝鸡灵活就业社保参照职工社保的缴费基数进行缴纳。灵活就业社保由于各地区经济发展水平不一,职工月平均工资存在差异,所以各地区的社保缴费基数上下限也不同。
而社保缴费基数由当地上一年度职工的月平均工资确定,一般是以当地社会平均工资的60%-300%为社保缴费基数,基本上分为60%、80%、90%、100%、150%、200%、250%、300%等八个缴费档次。
(2)比例:陕西宝鸡灵活就业人员社保缴费比例不是固定的,它取决于个人选择的缴费基数和险种。一般来说,灵活就业人员可选择以当地上一年度月平均工资的60%~300%作为缴费基数,按一定比例进行缴费。养老保险的缴费比例通常为20%左右,其中8%进入个人账户,其余进入社会统筹。医疗保险的缴费比例各地法规不同,一般在4%~9%之间。
此外,灵活就业人员还可以根据自身情况选择是否缴纳失业保险,但工伤保险和生育保险通常由单位缴纳,个人无法缴纳。需要注意的是,具体的缴费比例和基数可能因地区和具体法规而有所不同,因此建议咨询当地的社保机构以获取最准确的信息。
总的来说,灵活就业人员社保缴费比例具有一定的灵活性,可以根据个人经济状况和需求进行选择。
不知线上社保咋缴费?
领取社保福利补贴
4050补贴
社保和农保
社保断缴可以补缴吗
社保缴纳
灵活社保缴费
灵活就业补贴
社保缴纳