2025江西九江灵活就业4050社保补贴是一项面向特定年龄段的就业困难人群的社会保险补贴。
4050补贴需要以灵活就业身份参加职工养老和医疗保险,补贴标准不超过实际缴费的三分之二,最长3年,距离退休不足5年的可延长到退休。补贴对象包括国企下岗人员、低保家庭等。申请流程需要提交身份证、银行账户等。那么江西九江4050灵活就业社保补贴标准是多少钱?江西九江4050社保补贴条件是什么?接下来随新社通APP小编了解一下最新资讯。
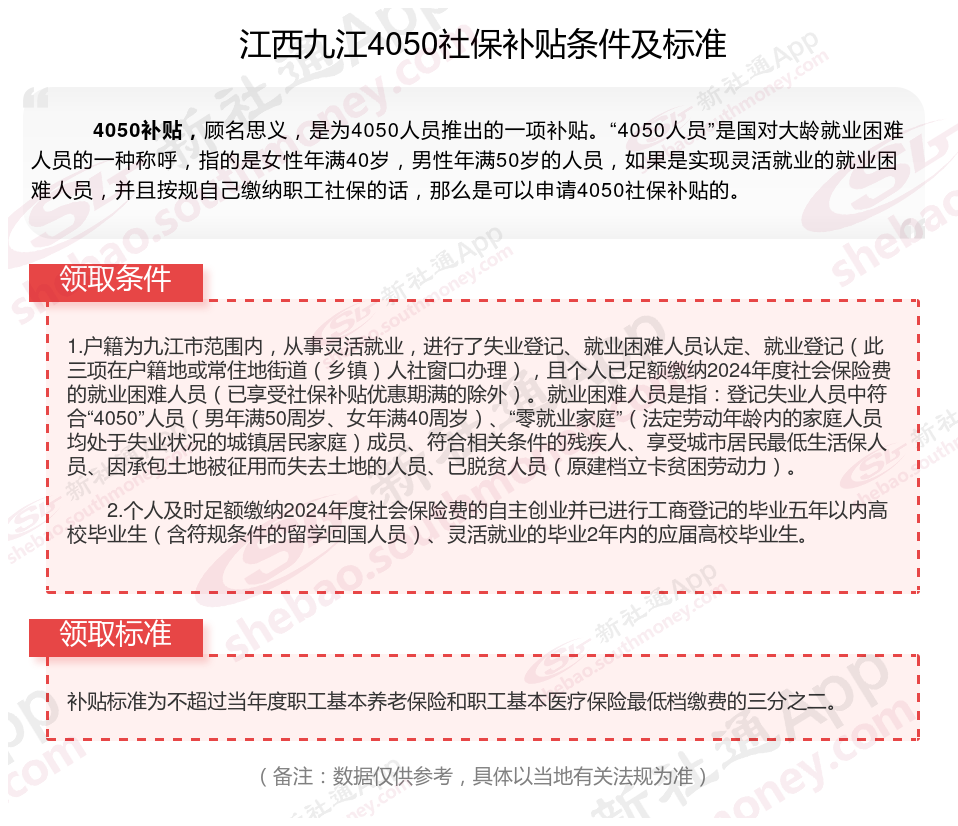
一、2025年江西九江灵活就业4050社保补贴标准及条件是什么

二、2025年江西九江灵活就业4050社保补贴去哪里办理?
江西九江灵活就业4050社保申请可以在户口所在地乡镇、街道(开发委)所属社区(村)办理。
1.申请时间:2-4月。
2.申请地点:到户口所在地乡镇、街道(开发委)所属社区(村)办理申报登记手续。
3.申请资料:《再就业优惠证》或《就业失业登记证》原件及复印件、身份证复印件、灵活就业证明1份、《审核认定表》一式两份、银行出具的加盖公章的缴纳社会保险费单据。
灵活就业补贴
灵活社保缴费
灵活就业补贴
养老金
灵活就业补贴
济南退休金
社保缴纳
社保断交