据新社通app数据显示,西安灵活就业养老缴费基数明细如下:
养老缴费缴费基数为:4559元;
个人缴费比例:20%;
(注:本文数据仅供参考,具体以当地缴费标准为准)
四川灵活就业社保缴费标准,选哪个档位最划算?根据新社通app-社保缴费查询工具提供的最新数据如下:

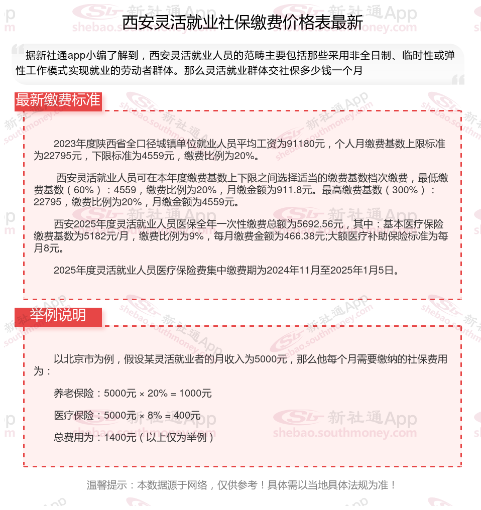
2023年度陕西省全口径城镇单位就业人员平均工资为91180元,个人月缴费基数上限标准为22795元,下限标准为4559元,缴费比例为20%。
西安灵活就业人员可在本年度缴费基数上下限之间选择适当的缴费基数档次缴费,最低缴费基数(60%):4559,缴费比例为20%,月缴金额为911.8元。最高缴费基数(300%):22795,缴费比例为20%,月缴金额为4559元。
西安2025年度灵活就业人员医保全年一次性缴费总额为5692.56元,其中:基本医疗保险缴费基数为5182元/月,缴费比例为9%,每月缴费金额为466.38元;大额医疗补助保险标准为每月8元。
2025年度灵活就业人员医疗保险费集中缴费期为2024年11月至2025年1月5日。
灵活就业补贴
养老金领取
浙江温州社保
社保缴纳
4050补贴
葫芦岛社保
2025年南昌4050社保补贴新规
查询社保
灵活社保缴费
灵活就业补贴