灵活就业社保与职工社保在缴费主体、缴费基数与金额、缴纳险种以及户籍限制等方面存在显著差异。这些差异主要源于两种社保体系的设计初衷和适用对象的不同。
据新社通app数据显示,辽宁辽阳灵活就业养老缴费基数明细如下:
养老缴费缴费基数为:4273元;
个人缴费比例:20%;
(注:本文数据仅供参考,具体以当地缴费标准为准)
辽宁辽阳灵活就业人员的社保缴费标准是多少?根据新社通app-社保缴费查询工具提供的最新数据如下:

》》》想知道自己社保缴纳多少钱吗?快来新社通社保计算器,点击下方使用!
新社通app数据所得,数据仅供参考。
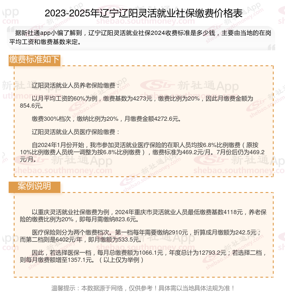
辽阳灵活就业人员养老保险缴费:
以月平均工资的60%为例,缴费基数为4273元,缴费比例为20%,因此月缴费金额为854.6元。
缴费300%档次,缴纳比例为20%,月缴费金额4272.6元。
辽阳灵活就业人员医疗保险缴费:
自2024年1月份开始,我市参加灵活就业医疗保险的在职人员均按6.8%比例缴费(原按10%比例缴费人员统一调整为按6.8%比例缴费),缴费标准为469.2元/月。7月份后仍为469.2元/月。
4050补贴
养老金计算方法
灵活就业补贴
社保线上缴费
灵活就业补贴
社保档次几时
五险一金
2025年上海4050社保补贴新规
社保断交
灵活就业补贴