灵活就业人员:按上年全省在岗职工月平均工资的60%-100%为缴费基数。
那么,社保打工人缴费需要多少钱一个月呢?根据新社通app-社保缴费查询工具提供的2025社保缴费标准详情数据:

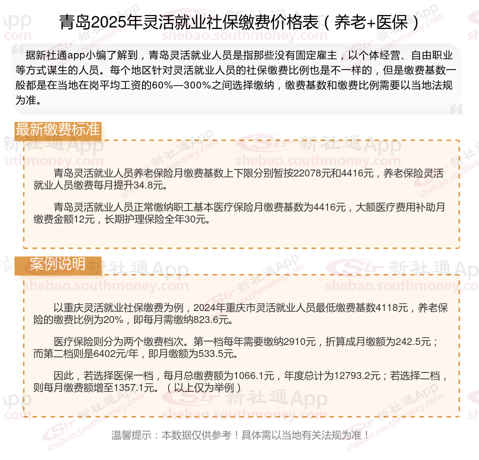
据新社通app数据显示,青岛灵活就业人员养老缴费基数2024-2025年最新标准如下:
养老保险最低缴费基数为:4416元;
个人缴费比例:20%,个人缴费金额:883.2元;
(注:本文数据仅供参考,具体以当地缴费标准为准)
社保没缴够
4050补贴
4050补贴
养老金发放
更改时间
查询社保
五险一金
灵活就业补贴
社保中断
灵活就业补贴