什么是灵活就业社保?
根据《社会保险法》的要求,职工应当参加基本养老保险,用人单位和职工本人共同承担相应的保险费。
灵活就业人员、无雇工的个体工商户、在用人单位没有参加基本养老保险的非全日制用工劳动者,可以参加基本养老保险,不过需要自己承担相应的保险费。
医疗保险的表述也是完全一样的,灵活就业人员可以参加职工基本医疗保险。
据新社通app数据显示,许昌养老保险缴费基数2024-2025年最新标准如下:
许昌灵活就业人员基本养老保险缴费基数暂按不低于3579元;
缴费比例:个人承担20%;养老保险缴费个人715.8元。
(注:本文数据仅供参考,具体以当地缴费标准为准)
许昌社保缴费多少钱?下表是2024-2025年许昌社保费用明细参考,根据新社通app-社保缴费查询工具提供的最新数据如下:

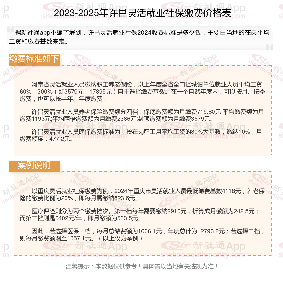
河南省灵活就业人员缴纳职工养老保险,以上年度全省全口径城镇单位就业人员平均工资60%—300%(即3579元—17895元)自主选择缴费基数。在一个自然年度内,可以按月、按季缴费,也可以按半年、年度缴费。
许昌灵活就业人员养老保险缴费额分四档:保底缴费额为月缴费715.80元;平均缴费额为月缴费1193元;平均两倍缴费额为月缴费2386元;封顶缴费额为月缴费3579元。
许昌灵活就业人员医保缴费标准为:按在岗职工月平均工资的80%为基数,缴纳10%,月缴费额度:477.2元。
灵活就业的社保缴费金额因地区和个人选择的缴费基数而异。例如,2024年山东最低缴费基数为4416元,最高缴费基数为22078元;2024年内蒙古自治区最低缴费基数为4863元,
最高缴费基数为24315元。养老保险缴费比例一般为缴费基数的20%,医疗保险通常为当地上年度月平均工资的4.2%
温馨提示:本数据源于网络,仅供参考!具体需以当地具体法规为准!
社保和农保
4050补贴
退休金计算公式
社保断交
社保线上缴费
查询社保
社保缴纳
4050补贴
内蒙古乌兰察布社保
灵活就业补贴