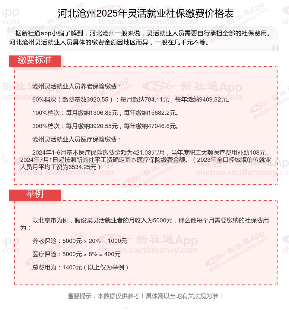
据新社通app数据显示,2024-2025年河北沧州灵活就业人员养老保险的缴费标准:
养老保险缴费基数的下限为3920.55元;养老保险缴费比例为20%。
(注:本文数据仅供参考,具体以当地缴费标准为准)
个体户交社保一个月多少钱?根据新社通app-社保缴费查询工具提供的2025社保缴费标准详情数据如下:

灵活就业人员参保的基数是可以根据档次来进行选择的,每个省都不一样,且选择性很大,就基本养老保险而言,有的有五个档,有的有七个档,有的有十个档,而基本医疗保险有的分一档,有的分二档,有的分一档,二档,有的可以一次性缴纳的。
温馨提示:本数据源于网络,仅供参考!具体需以当地具体法规为准!
灵活就业补贴
灵活就业补贴
退休工资计算
社保和农保
城乡居民社保
4050补贴
灵活就业补贴
城乡居民社保
灵活就业补贴
灵活就业补贴