灵活就业人员社保是为切实灵活就业人员这一特殊劳动群体的社会保险权益,针对不同类别的灵活就业人员推出不同的社保优惠。
据新社通app数据显示,石家庄灵活就业人员养老保险缴费基数2024-2025年最新标准如下:
缴费基数下限暂按不低于3920.55元/月执行。按照个人20%的缴费费率,个人养老保险缴费金额低于784.11元/月。
(注:本文数据仅供参考,具体以当地缴费标准为准)
石家庄社保缴费多少钱?下表是2024-2025年石家庄社保费用明细参考,根据新社通app-社保缴费查询工具提供的最新数据如下:

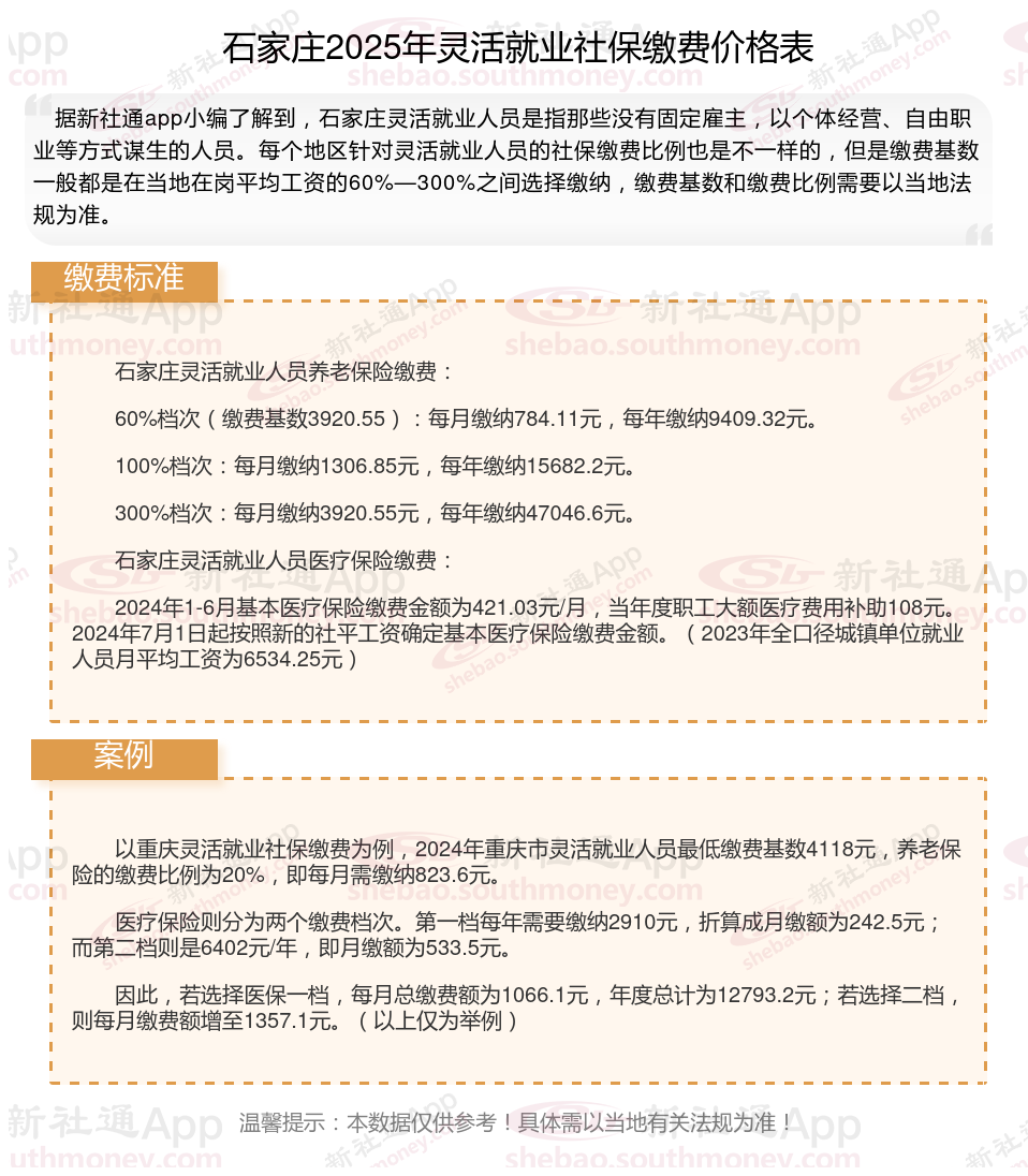
石家庄灵活就业人员养老保险缴费:
60%档次(缴费基数3920.55):每月缴纳784.11元,每年缴纳9409.32元。
100%档次:每月缴纳1306.85元,每年缴纳15682.2元。
300%档次:每月缴纳3920.55元,每年缴纳47046.6元。
石家庄灵活就业人员医疗保险缴费:
2024年1-6月基本医疗保险缴费金额为421.03元/月,当年度职工大额医疗费用补助108元。2024年7月1日起按照新的社平工资确定基本医疗保险缴费金额。(2023年全口径城镇单位就业人员月平均工资为6534.25元)
灵活就业社保:灵活就业社保是由个人自愿缴纳的,缴费比例和缴费基数可以根据个人实际情况自行选择。灵活就业社保的缴费方式相对灵活,可以通过银行代扣、网上缴费等方式进行。
》点击新社通app社保计算器,了解你的社保缴费明细!
新社通app数据所得,数据仅供参考。
灵活就业补贴
灵活就业补贴
退休工资计算
社保和农保
城乡居民社保
4050补贴
灵活就业补贴
城乡居民社保
灵活就业补贴
灵活就业补贴