一、2025年福建厦门灵活就业社保缴费标准公布啦 福建厦门灵活就业社保多少钱一个月?

二、福建厦门2025年灵活就业社保缴费基数及比例最新消息
福建厦门社保缴费比例各个地区标准有些细微的差别,并且会不断产生新的变化。
社保缴纳费用是以缴费基数为基数以一定的比例进行缴费,职工社保分为单位缴纳部分和个人缴纳部分,两者缴纳比例不同,但是灵活就业人员参保职工社保没有单位负责,将全部由个人缴费。
提示:灵活就业养老保险的缴费比例一致,都是社保缴费基数的20%。
灵活就业医保的缴费比例就有些差异了,有些地方是6%,有些地方是8%,有些地方是13%。
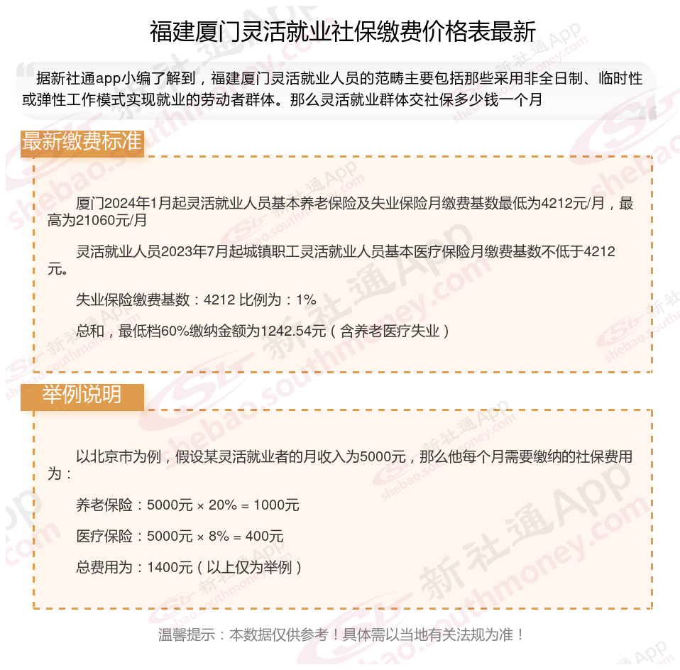
福建厦门灵活就业社保参照职工社保的缴费基数进行缴纳。灵活就业社保由于各地区经济发展水平不一,职工月平均工资存在差异,所以各地区的社保缴费基数上下限也不同。
而社保缴费基数由当地上一年度职工的月平均工资确定,一般是以当地社会平均工资的60%-300%为社保缴费基数,基本上分为60%、80%、90%、100%、150%、200%、250%、300%等八个缴费档次。
社保需要缴纳多少年,才能领取退休待遇?
社保交够多少年才能够退休领取退休金,这个问题主要依据《中华人民共和国社会保险法》的相关要求来了解下。
一、社保缴纳年限要求
根据《中华人民共和国社会保险法》第十六条:“参加基本养老保险的个人,达到法定退休年龄时累计缴费满十五年的,按月领取基本养老金。”这意味着,要想在退休后按月领取基本养老金,个人需要至少累计缴纳15年的社保。
二、未达到缴纳年限的处理方式
同样依据《中华人民共和国社会保险法》第十六条,如果个人达到法定退休年龄时累计缴费不足十五年,有两种处理方式:一是可以继续缴费至满十五年,然后按月领取基本养老金;二是可以转入新型农村社会养老保险或者城镇居民社会养老保险,享受相应的养老保险待遇。
三、法定退休年龄的说明
关于法定退休年龄,虽然《中华人民共和国社会保险法》中并未直接确定,但根据现行要求,男性退休年龄为60周岁,女性退休年龄根据身份不同有所差异,工人50周岁,干部55周岁(自由职业者也为55周岁)。只有达到这些年龄要求,并且社保缴纳年限满足条件,才能退休并领取退休金。
综上所述,社保要交满15年,并且在达到法定退休年龄后,才能退休领取退休金。如果缴纳年限不足,可以选择继续缴纳或者转入其他养老保险。同时,也需要注意法定退休年龄的要求。
灵活就业补贴
灵活就业补贴
社保缴纳
遂宁社保
五险一金
城乡居民社保
4050补贴
企业社会保险
城乡居民社保