“五险”指的是五种保险,包括养老保险、医疗保险、失业保险、工伤保险和生育保险;“一金”指的是住房公积金。其中养老保险、医疗保险和失业保险,这三种险是由企业和个人共同缴纳的保费,工伤保险和生育保险完全是由企业承担的。
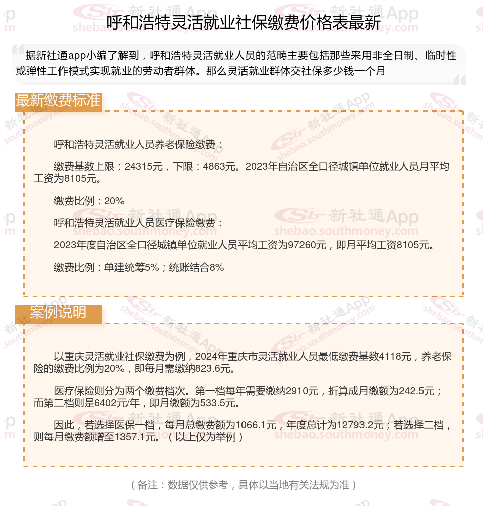
接下来了解一下,呼和浩特灵活就业人员社保缴费标准是多少?退休能领多少钱呢?根据新社通app-社保缴费查询工具提供的2025社保缴费标准详情数据:

如何了解自己的社保缴纳明细吗?点击新社通app社保计算器,帮您计算!
新社通app数据所得,数据仅供参考。
据新社通app数据显示,呼和浩特企业灵活就业养老保险的缴费基数为:4863元。
缴费比例:在企业参保缴费的情况下,单位缴纳比例为16%,个人缴纳比例为8%。而灵活就业人员参保缴费的比例为个人20%。
另外,需要注意的是,这些缴费标准可能会随着时间和方案的变化而调整。为了获取最新的呼和浩特灵活就业养老保险缴费标准信息,建议查阅相关消息或咨询当地社保部门。总的来说,了解并遵守当地的养老保险缴费标准是每个人的责任,也是保证个人权益的重要方案。
(注:本文数据仅供参考,具体以当地缴费标准为准)
什么是社保缴纳基数?
缴费基数:社保缴纳的费用通常是根据个人的工资收入来确定的,这个工资收入通常被称为缴费基数。
4050补贴
领取社保福利补贴
4050补贴
儋州社保
社保缴纳
灵活就业补贴
社保中断
4050补贴
领取社保福利补贴
灵活就业补贴