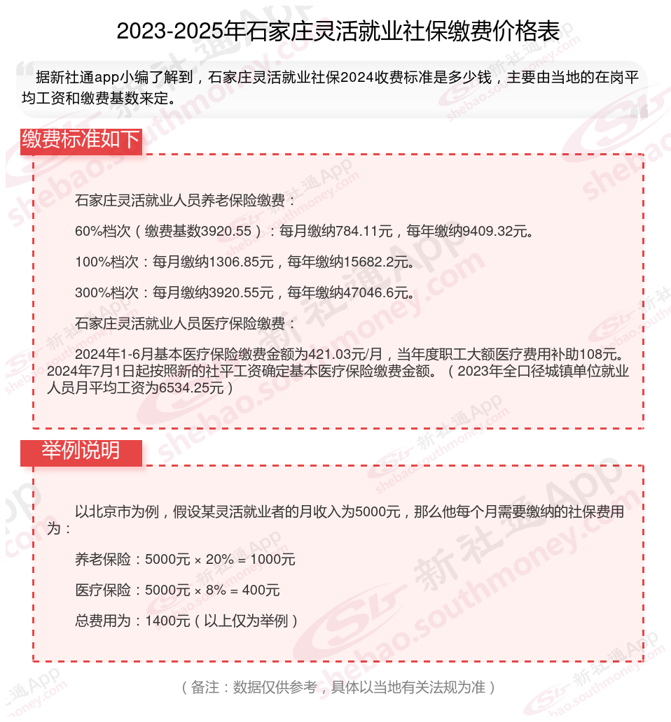
据新社通app数据显示,石家庄灵活就业人员养老缴费基数2024-2025年最新标准如下:
养老保险最低缴费基数为:3920.55元;
个人缴费比例:20%,个人缴费金额:784.11元;
(注:本文数据仅供参考,具体以当地缴费标准为准)
自由职业者交社保一个月多少钱?根据新社通app-社保缴费查询工具提供的2025社保缴费标准详情数据如下:

灵活就业人员参加职工基本医疗保险的缴费基数,通常为当地上年度城镇在岗职工月平均工资的一定比例,具体比例按照各地法规要求,常见为80%。例如,若当地上年度城镇在岗职工月平均工资为5000元,那么以80%为比例计算,缴费基数即为4000元。缴费比例同样按照各地法规要求,一般在4%至8%之间。以4%为例,若缴费基数为4000元,则每月需缴纳的医疗保险费用为4000元×4%=160元,具体以当地法规要求为准。
温馨提示:本数据仅供参考!具体需以当地有关法规为准!
灵活就业补贴
养老金发放
查询社保
社保线上缴费
社保缴纳
4050补贴
社保缴费计算
社保断交
灵活缴费标准
灵活就业补贴