2025江西鹰潭灵活就业4050社保补贴是一项面向特定年龄段的就业困难人群的社会保险补贴。
江西鹰潭4050灵活就业社保补贴是什么?今天聊一下4050补贴话题。4050补贴听起来像是一个针对特定年龄人群的社保补贴。比如女性需年满40周岁,男性需年满50周岁(以申请当年12月31日为截止日期)。那么江西鹰潭4050灵活就业社保补贴标准是多少钱?江西鹰潭4050社保补贴可以领取多少?接下来随新社通APP小编了解一下江西鹰潭4050灵活就业社保补贴的最新资讯。
一、江西鹰潭4050社保补贴申请流程是什么样的?
江西鹰潭4050社保补贴如何办理,申请流程如下:(1)符合领取条件的灵活就业人员向街道劳保机构申报就业,并凭《再就业优惠证》、社会保险缴费凭证等相关材料,向街道劳保机构提出社会保险补贴申请;
(2)街道劳保机构核实灵活就业人员的就业情况,出具灵活就业证明,并为其向当地县级以上劳保部门申请社会保险补贴;
(3)经劳保部门审核、财部门复核后,将补贴资金直接支付给本人;社会保险补贴标准按灵活就业人员实际缴纳社会保险费的一定比例计算。具体补贴方法由各、自治区、直辖市根据《资金管理通告》制定。
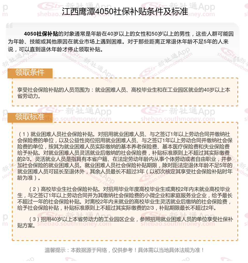
二、2025年江西鹰潭4050社保补贴标准及条件是什么?

灵活就业补贴
养老金发放
查询社保
社保线上缴费
社保缴纳
4050补贴
社保缴费计算
社保断交
灵活缴费标准
灵活就业补贴