据新社通app数据显示,2024-2025年山西太原灵活就业人员养老保险的缴费标准:
养老保险缴费基数的下限为4113元;养老保险缴费比例为20%。
(注:本文数据仅供参考,具体以当地缴费标准为准)
山西太原灵活就业自己交社保一个月要交多少钱?灵活就业人员社保缴费按什么档次缴纳好,怎么选择划算?根据新社通app-社保缴费查询工具提供的最新数据如下:

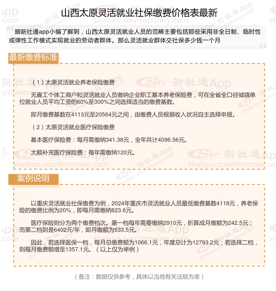
(1)太原灵活就业养老保险缴费
无雇工个体工商户和灵活就业人员缴纳企业职工基本养老保险费,可在全省全口径城镇单位就业人员平均工资的60%至300%之间选择适当的缴费基数。
即月缴费基数在4113元至20564元之间,由缴费人员根据收入状况自主选择申报。
(2)太原灵活就业医疗保险缴费
基本医疗保险费:每月需缴纳341.38元,全年共计4096.56元。
大额补充医疗保险费:每年需缴纳120元。
社保缴费基数是社会平均工资的60%至300%为缴纳基数,比如社会平均工资是1000元,缴纳的基数可以是600元至3000元。计算方法一般以上一年度本人工资收入为缴费基数。
灵活就业补贴
查询社保
农村每年交的社保到底需要交到多少年?
社保缴纳
灵活社保缴费
上海社保
缴纳社保
社保缴纳
五险一金
城乡社保是否允许补交?