灵活就业人员的社保缴费基数和比例是根据当地在岗职工平均工资的一定比例来确定的。灵活就业人员在参加养老保险时,缴费基数通常参照当地在岗职工的平均工资,一般来说,灵活就业人员可以选择按照在岗职工月平均工资的一定比例(如40%至100%)来缴纳基本养老保险费。医疗保险缴费基数:对于医疗保险,灵活就业人员一般是按照当地上年度月平均工资的一定比例(如4.2%至8%)来缴纳基本医疗保险费,具体比例可能因地区而异。
那么,打工人社保,要交多少钱?根据新社通app-社保缴费查询工具提供的2025社保缴费标准详情数据:

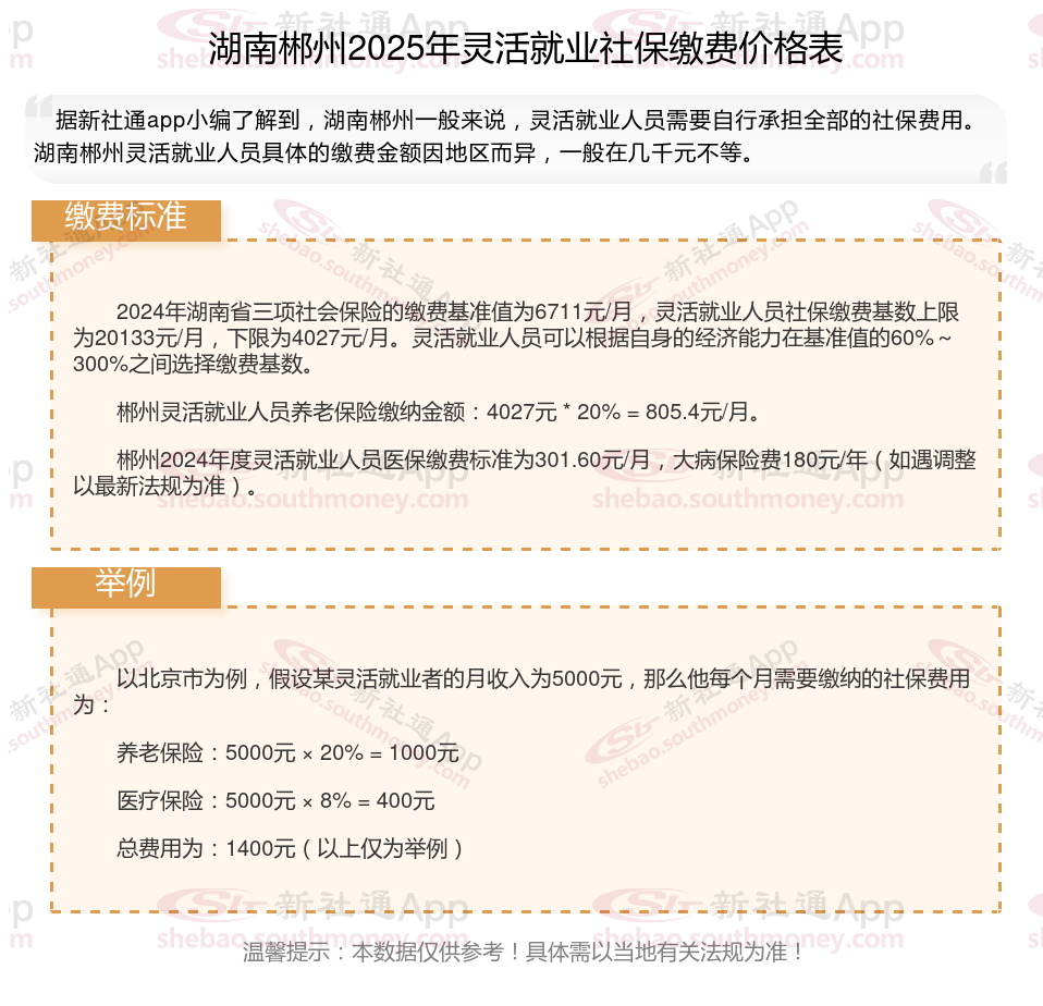
据新社通app数据显示,湖南郴州企业灵活就业养老保险的缴费基数为:4027元。
缴费比例:在企业参保缴费的情况下,单位缴纳比例为16%,个人缴纳比例为8%。而灵活就业人员参保缴费的比例为个人20%。
另外,需要注意的是,这些缴费标准可能会随着时间和方案的变化而调整。为了获取最新的湖南郴州灵活就业养老保险缴费标准信息,建议查阅相关消息或咨询当地社保部门。总的来说,了解并遵守当地的养老保险缴费标准是每个人的责任,也是保证个人权益的重要方案。
(注:本文数据仅供参考,具体以当地缴费标准为准)
养老保险:单位交20%,个人交8%,累计缴满15年,达到法定退休年龄就可以开始领取。个人缴纳的部分进入个人账户,如果离世时还有余额,可以作为遗产由家属继承。
失业保险:以在失业时获得失业保险金等补助。而失业保险这样的险种属于法规性保险,通常在商业保险公司是买不到的。
生育保险:降低生育成本,鼓励生育相关法规的确定。
医疗保险:就是指生病了医疗费用可以报销。由单位和职工共同缴费。累计缴纳医疗保险满一定年限(大部分城市为男25年、女20年),退休后不用再继续缴纳,也可以享受终身医疗保险待遇。
工伤保险:因工伤导致无法工作时,工伤保险会提供相应的赔偿,减轻医疗费用和收入损失。
灵活就业补贴
养老金计算方法
社保和农保
灵活就业补贴
社保线上缴费
社保缴纳
灵活就业补贴
灵活缴费标准
社保和农保
社保缴纳