据新社通app数据显示,2024-2025年山西阳泉灵活就业人员养老保险的缴费标准是根据缴费基数来确定的:
个人养老保险缴费比例为20%,缴费基数的下限为4113元。
(注:本文数据仅供参考,具体以当地缴费标准为准)
山西灵活就业社保缴费标准,选哪个档位最划算?根据新社通app-社保缴费查询工具提供的最新数据如下:

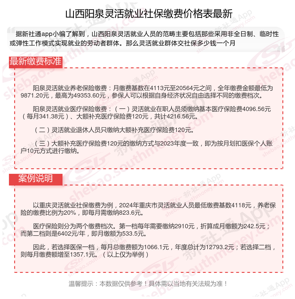
阳泉灵活就业养老保险缴费:月缴费基数在4113元至20564元之间,全年缴费金额最低为9871.20元,最高为49353.60元,参保人可以根据自身经济状况自由选择不同的缴费档次。
阳泉灵活就业医疗保险缴费:(一)灵活就业在职人员须缴纳基本医疗保险费4096.56元(每月341.38元)、大额补充医疗保险费120元,共计4216.56元。
(二)灵活就业退休人员只缴纳大额补充医疗保险费120元。
(三)大额补充医疗保险费120元的缴纳方式与2023年度一致,即为按月划扣医保个人账户10元方式进行缴纳。
灵活就业补贴
养老金计算方法
社保和农保
灵活就业补贴
社保线上缴费
社保缴纳
灵活就业补贴
灵活缴费标准
社保和农保
社保缴纳