2025天津4050补贴主要针对的是年龄在40岁以上的女性和50岁以上的男性,这些人群通常因为年龄较大而面临就业困难。
4050补贴需要以灵活就业身份参加职工养老和医疗保险,补贴标准不超过实际缴费的三分之二,最长3年,距离退休不足5年的可延长到退休。补贴对象包括国企下岗人员、低保家庭等。申请流程需要提交身份证、银行账户等。那么天津4050灵活就业社保补贴标准是多少钱?天津4050社保补贴条件是什么?接下来随新社通APP小编了解一下最新资讯。
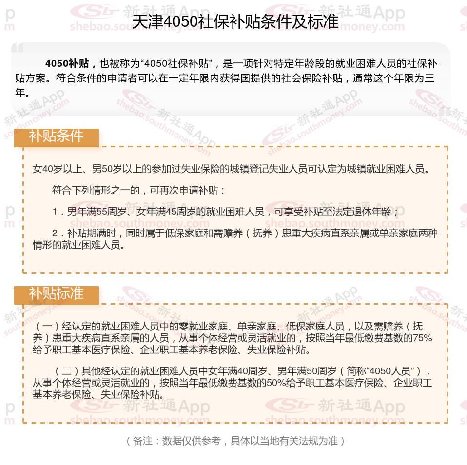
一、2023-2024年天津4050社保补贴标准及条件,最新如下

二、天津不可以领取灵活就业4050社保补贴的六类人:
天津不可以领取灵活就业4050社保补贴的六类人:
1、未以灵活就业人员身份交社保;
2、非就业困难人员;
3、超出自住房,有多余商品房或车辆;
4、超出法定退休年龄的;
5、未失业登记;
6、农村户口。
三类人符合领取灵活就业4050社保补贴的标准:贫困户、低保对象、重度残疾人等三类主要就业困难人员。
不过,符合特殊情况的部分农村户口人员是可以申请的,具体要咨询当地社保部门了。
灵活就业补贴
灵活就业补贴
社保中断
4050补贴
社保断交
领取社保福利补贴
灵活缴费标准
4050补贴
社保续交
灵活就业补贴