2025白城灵活就业4050社保补贴是一项面向特定年龄段的就业困难人群的社会保险补贴。
白城4050灵活就业社保补贴是什么?今天聊一下4050补贴话题。4050补贴听起来像是一个针对特定年龄人群的社保补贴。比如女性需年满40周岁,男性需年满50周岁(以申请当年12月31日为截止日期)。那么白城4050灵活就业社保补贴标准是多少钱?白城4050社保补贴可以领取多少?接下来随新社通APP小编了解一下白城4050灵活就业社保补贴的最新资讯。
一、2025年白城4050社保补贴申请流程来了,如下:
白城灵活就业社保补贴的年龄限制?主要包括女性满40周岁以上,男性满50周岁以上。此外,有些地区还要求女性满45周岁以上,男性满45周岁以上也可以申请灵活就业保险补贴?。
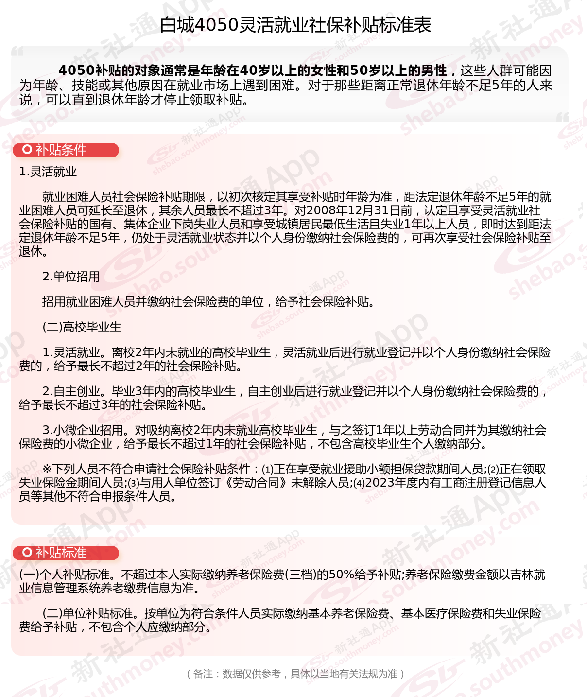
白城4050灵活就业补贴申请条件
?年龄及残疾情况?:
女性满40周岁以上,男性满50周岁以上,以及中、重度残疾人可以申请灵活就业保险补贴?。
?就业情况?:
在社区从事家务服务并与社区居民形成服务关系的灵活就业人员。
没有固定工作单位,岗位和工作时间不固定,但能够取得收入的其他灵活就业人员。
已实现灵活就业满30日,并在户口所在区县劳动部门办理了个人就业登记的人员。
实现灵活就业并以灵活就业身份参保的符合条件的高校毕业生?。
二、2025年白城4050社保补贴标准及条件,最新如下:

三、?4050补贴到账哪里查询有没有到账?4050补贴怎么查询?
要查询社保卡里面的4050补贴款,可以通过以下方式进行:
查询方式
电话查询:拨打人力资源社保咨询服务电话12333,根据语音提示或人工服务查询4050补贴的到账情况。
窗口查询:携带本人有效证件(如身份证、社保卡等)至当地社保局办公大厅窗口,直接询问工作人员并查询补贴到账记录。
终端查询:如果所在地区设有社保自助查询终端,可以通过该终端进行社会保险查询,包括4050补贴的到账情况。
城乡居民社保
灵活就业补贴
吉林白山社保
社保缴纳
灵活社保缴费
社保缴费基数及比例
社保缴纳
灵活社保缴费
灵活就业补贴
社保断交