灵活就业人员养老保险的缴费基数通常为本省上年度在岗职工月平均工资的100%来确定,但也可能存在不同的缴费档次,有些地区会提供60%至100%的不同缴费档次供灵活就业人员选择。缴费比例一般为20%,其中,8%部分进入个人账户,12%部分进入社会统筹基金。
那么,灵活就业者社保要交多少钱一个月呢?根据新社通app-社保缴费查询工具提供的2025社保缴费标准详情数据:

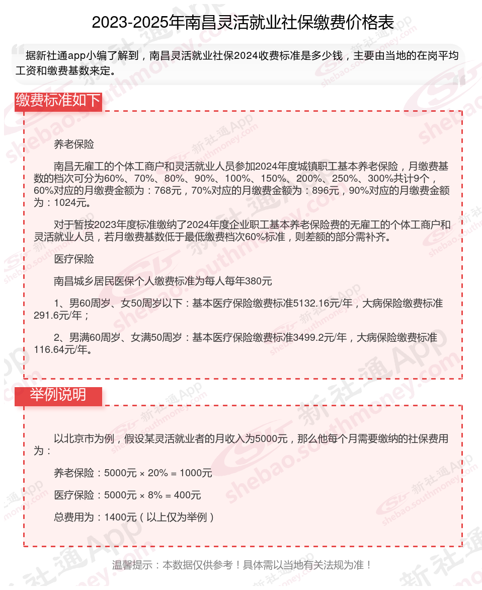
据新社通app数据显示,南昌灵活就业养老缴费基数明细如下:
养老缴费缴费基数为:3839元;
个人缴费比例:20%;
(注:本文数据仅供参考,具体以当地缴费标准为准)
》点击新社通app社保计算器,了解你的社保缴费明细!
新社通app数据所得,数据仅供参考。
4050补贴
农村每年交的社保到底需要交到多少年?
查询社保
灵活就业补贴
灵活缴费标准
灵活就业补贴
社保断交
城乡居民社保缴费
4050补贴
深圳社保