失业保险金是失业保险待遇中最主要的部分,旨在为失业人员提供基本生活保证,帮助其渡过失业难关。以下从领取条件、领取注意事项等方面进行具体说明。
失业人员在失业期间
符合条件可以领失业保险金
那么在呼伦贝尔申请失业保险金
每月能拿多少钱?
领取金额是固定的吗?
这个问题今天新社通小编给大家回答一下。
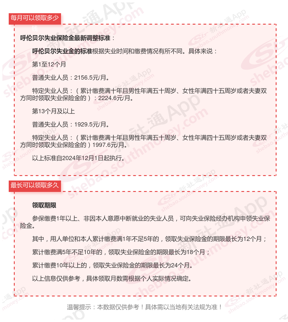
在现代社会,失业保险作为社保体系的重要组成部分,为失业人员提供了重要的经济保证。其中,“失业金可以领多少钱”,一年最多能领多少个月?怎么计算的?
在这个瞬息万变的时代,失业已经成为许多家庭不得不面对的现实问题。面对突如其来的经济压力,失业金成为了许多失业者的救命稻草。关于失业保险金领怎么领?需要什么条件的?办理材料要哪些?最新呼伦贝尔失业保险金领取相关最新资讯,在这里新社通小编整理告诉大家,记得收藏好了!

失业金申领对象
参保失业人员

领取多少个月
失业保险金
失业金领取
失业金领一次
失业金领取
失业金领取
领取流程
失业金领多少个月
失业金标准
领取期限计算