失业了,其实有一笔钱记得去申请——失业保险金!对于失业后这笔钱可以领取多少钱?很多人都不太了解的,一般都是领取标准是按照当地最低工资标准计算出来的。失业金提供经济保证,影响消费、社保及就业。领取需满足条件,及时申请并如实提供材料,关注法规变化,合理使用失业金。
我失业了,怎么申领失业保险金呀?
失业后一直没领,现在还能领吗?
关于失业保险金的申领问题
这篇文章新社通小编给大家一一说清!
在现代社会,失业保险作为社保体系的重要组成部分,为失业人员提供了重要的经济保证。其中,“失业金可以领多少钱”,一年最多能领多少个月?怎么计算的?
在这个瞬息万变的时代,失业已经成为许多家庭不得不面对的现实问题。面对突如其来的经济压力,失业金成为了许多失业者的救命稻草。关于失业保险金领怎么领?需要什么条件的?办理材料要哪些?最新呼和浩特失业保险金领取相关最新资讯,在这里新社通小编整理告诉大家,记得收藏好了!

失业金申领对象
参保失业人员

领取多少个月
微信申请
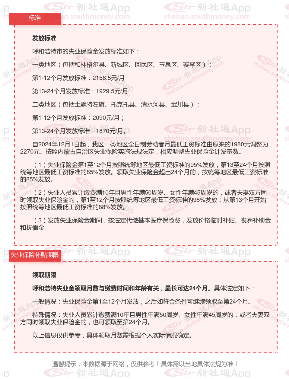
失业金标准
领取失业金
申请途径
失业金
线下申领
失业金领一次
领取流程
失业保险金领取多少钱