据新社通app获悉,职工在正式上班并转正后,最重视的就是自己的福利待遇。特别是公司代为缴纳的五险一金,很多职工都会去查询五险一金的相关缴纳情况。养老保险是给予的福利待遇,用人单位是必须按照标准给职工缴纳的。那么,浙江绍兴养老金交满15年能领多少钱?职工养老保险缴费基数2023-2024年最新标准是多少。
浙江绍兴养老保险缴费基数2023-2024最新标准来了
据新社通app显示,浙江绍兴职工养老保险缴费基数2023-2024年最新标准如下:
浙江绍兴养老保险最低缴费基数:3957元;
企业缴费比例:14%;
个人缴费比例:8%
合计缴费金额=企业缴费金额553.98元+个人缴费金额316.56元=870.54元。
(注:本文数据仅供参考,具体以当地缴费标准为准)
》点击新社通app养老保险计算器,轻松测算你的养老保险缴费金额!
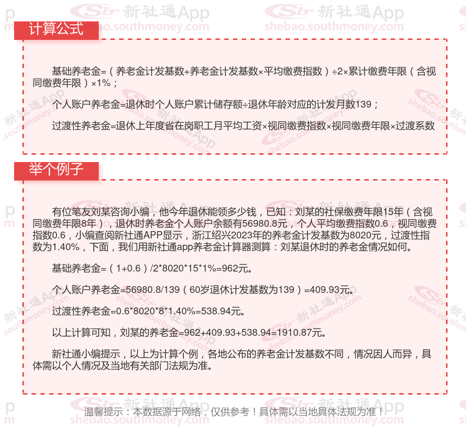
浙江绍兴社保养老保险交满15年能领多少钱?(在线计算举例说明)

温馨提示:本数据源于网络,仅供参考!具体需以当地具体法规为准!
养老保险可以领多少年
养老保险在退休之后就可以领取养老金,一般是活多久就可以领多久,也就是可以终身领取。不管是缴纳的城镇职工养老保险还是居民养老保险,都是可以终身领取。
想要终身领取养老保险,用户缴纳的养老保险需要达到一定的年限,否则无法领取退休养老金。用户缴纳了养老保险后,如果发生意外身故了,那么可以由继承人直接一次性取出养老金。
以上就是浙江绍兴养老保险缴费全部内容,希望对您有帮助,欢迎关注新社通app解锁更多社保专业资讯。
养老补贴
老人养老补贴
农民养老金
老人养老金
老人养老金
养老金补贴
企退人员补贴
养老金补贴
老人养老金
退休人员补差