四川资阳养老保险交满15年能领多少钱?(在线计算举例说明)

》新社通小编提示,“新社通app养老金计算器”也可以计算养老金哦!以下是操作链接,点击即可轻松测算你的养老金!
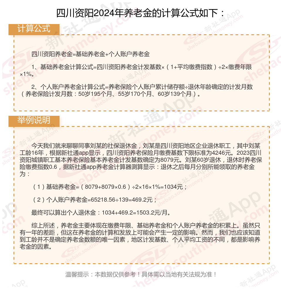
(备注:数据仅供参考,具体以当地有关法规为准)
以上就是四川资阳养老保险缴费全部内容,希望对您有帮助,欢迎关注新社通app解锁更多社保专业资讯。
养老保险缴费
养老金补发
新疆阿克苏退休金
养老金调整
山东省养老金
养老金调整
养老保险缴费
养老金重算
养老金调整
养老金涨幅