据新社通app获悉,养老保险通常指的就是我国的基本养老保险,它是我国养老保险体系中的第一支柱,旨在为劳动者在退休后提供基本生活保险。根据有关法规,我国的养老保险制要求参保人员累计缴费满15年,就可以在达到法定退休年龄之后正常领取相应的养老保险金。这个“15年”的累计缴费年限是领取养老保险金的一个基本条件,确保参保人员在退休时能够享有一定的养老保险。
需要注意的是,具体的法定退休年龄和养老保险金领取标准可能会因地区和方案的不同而有所差异。此外,随着我国养老保险制的不断完善和调整,相关方案也可能会有所调整。因此,在实际操作中,建议参考当地的具体法规。那么,自己交养老保险每月需要多少钱 黑龙江齐齐哈尔养老保险退休后每月可以领多少?下面随新社通app小编一起来看看详情吧。
黑龙江齐齐哈尔养老保险缴费基数2023-2024最新标准如下

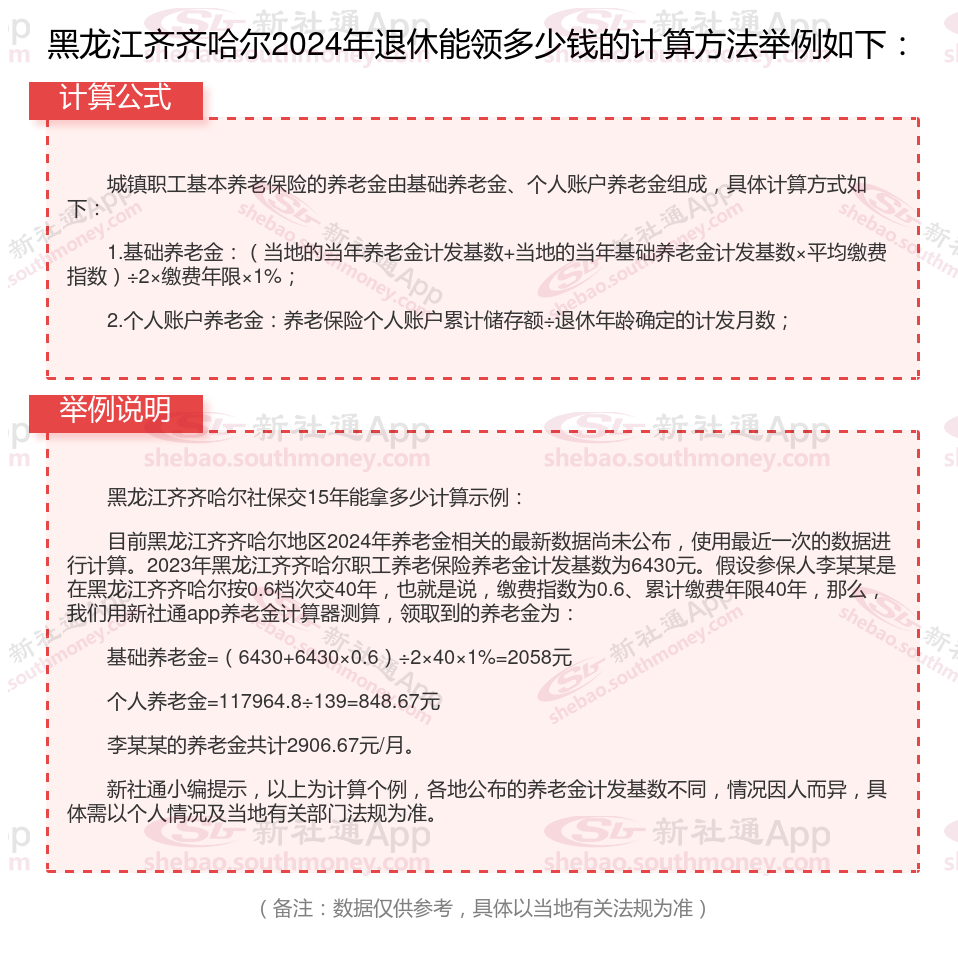
黑龙江齐齐哈尔社保交满15年能领多少钱?(在线计算举例说明)

》点击新社通app养老金计算器,轻松测算你的养老金!
(备注:数据仅供参考,具体以当地有关法规为准)
60岁以上能买养老保险吗?
如果已经60岁了,也就是已经达到了退休年龄,那么:需要分情况而定
1.城乡居民养老保险:60岁时可以一次性补缴15年的基本养老保险。那么,一次交10万的养老保险每个月拿多少?假设是在长沙交的居民养老保险,2022年开始领取养老年金,则每月可以领取的基础养老金为238元,而每月可以领取的个人账户养老金为10万/139=719元。即每月可以领取的养老金为238+719=957元。
2.城镇职工养老保险:若此前从未缴纳过城镇职工养老保险,则到了60岁时,是不能一次性补缴15年的养老保险的,但若参保人此前有参加过城镇职工养老保险,则只要满足补缴条件,那么可以申请补缴:
(1)若用人单位没有按照法规为员工缴纳城镇职工养老保险,则员工可以要求用人单位补缴。
(2)若参保人已经到了法定退休年龄,但城镇职工养老保险的累计缴费年限还未达15年,那么可以申请延长缴费至满15年。此外,若是在《社会保险法》实施(2011年7月1日)之前参保的,且延长缴费5年后,累计缴费年限还没有15年,那么可以一次性补缴至满15年。
以上就是黑龙江齐齐哈尔养老保险缴费全部内容,希望对您有帮助,欢迎关注新社通app解锁更多社保专业资讯。
退休金补发
北京西城退休金
养老保险缴费
养老保险补缴
养老金重算
补发工资标准
养老保险缴费
养老金
广西崇左退休金
退休养老金