据新社通app获悉,职工养老保险是我国基本养老保险体系的重要组成部分,它采取的是单位与个人共同缴费的机制。一般而言,个人的缴费比例为8%。在常规情况下,单位所缴纳的养老保险费用会直接汇入养老保险统筹基金账户中,用于整个养老保险体系的资金积累和运作。那么,江西萍乡养老保险2023-2024年缴费标准是多少?下面随新社通app小编一起来看看详情吧。
江西萍乡养老保险缴费基数2023-2024年最新标准(最低)
据新社通app显示,江西萍乡养老保险缴费基数2023-2024年最新标准如下:
根据有关法规,江西萍乡企业职工基本养老保险缴费基数暂按不低于3659元;
缴费比例:其中单位承担16%,个人承担8%。
按照单位16%+个人8%的缴费费率,养老保险缴费合计不低于878.16元/月(单位585.44元+个人292.72元)。
(注:本文数据仅供参考,具体以当地缴费标准为准)
江西萍乡养老保险每月缴费金额的计算方法
据新社通app获悉,江西萍乡养老保险缴费金额的计算主要依据缴费基数和缴费比例。以下是一个具体的计算举例:
假设某企业职工小1的养老保险缴费基数为3659元,单位缴费比例为16%,个人缴费比例为8%。
单位缴费部分:3659元(缴费基数)×16%(单位缴费比例)= 585.44元。
个人缴费部分:3659元(缴费基数)×8%(个人缴费比例)= 292.72元。
据新社通app养老保险计算器显示,小王每月需要缴纳的养老保险费总额为:585.44元+292.72元=878.16元
》点击新社通app养老保险计算器,轻松测算你的养老保险缴纳金额!
需要注意的是,这只是一个计算示例,实际的养老保险缴费金额会受到多种因素的影响,包括所在地区的社保方案、个人的工资水平等。此外,随着时间和方案的变化,缴费比例和基数也可能会有所调整。因此,在计算具体的养老保险缴费金额时,应参考当地社保部门公布的最新方案和法规。
江西萍乡养老金如何查询个人账户余额?
养老保险要交多少年才可以领养老金
15年,养老保险至少要交满15年才可以领退休金。不管是城镇职工养老保险,还是居民养老保险,用户都需要累计缴费年限15年才可以享受退休的养老金。当养老保险缴纳年限达到15年,用户依旧可以继续缴纳费用,那么退休后可以领取的资金也会更多。
需要注意的是,养老保险需要连续缴纳,如果断缴的时间比较长的话可能会导致累计年限减少,所以一般情况下可以养老保险断缴时间不要超过3个月,不然可能就会重新累计缴纳年限了。
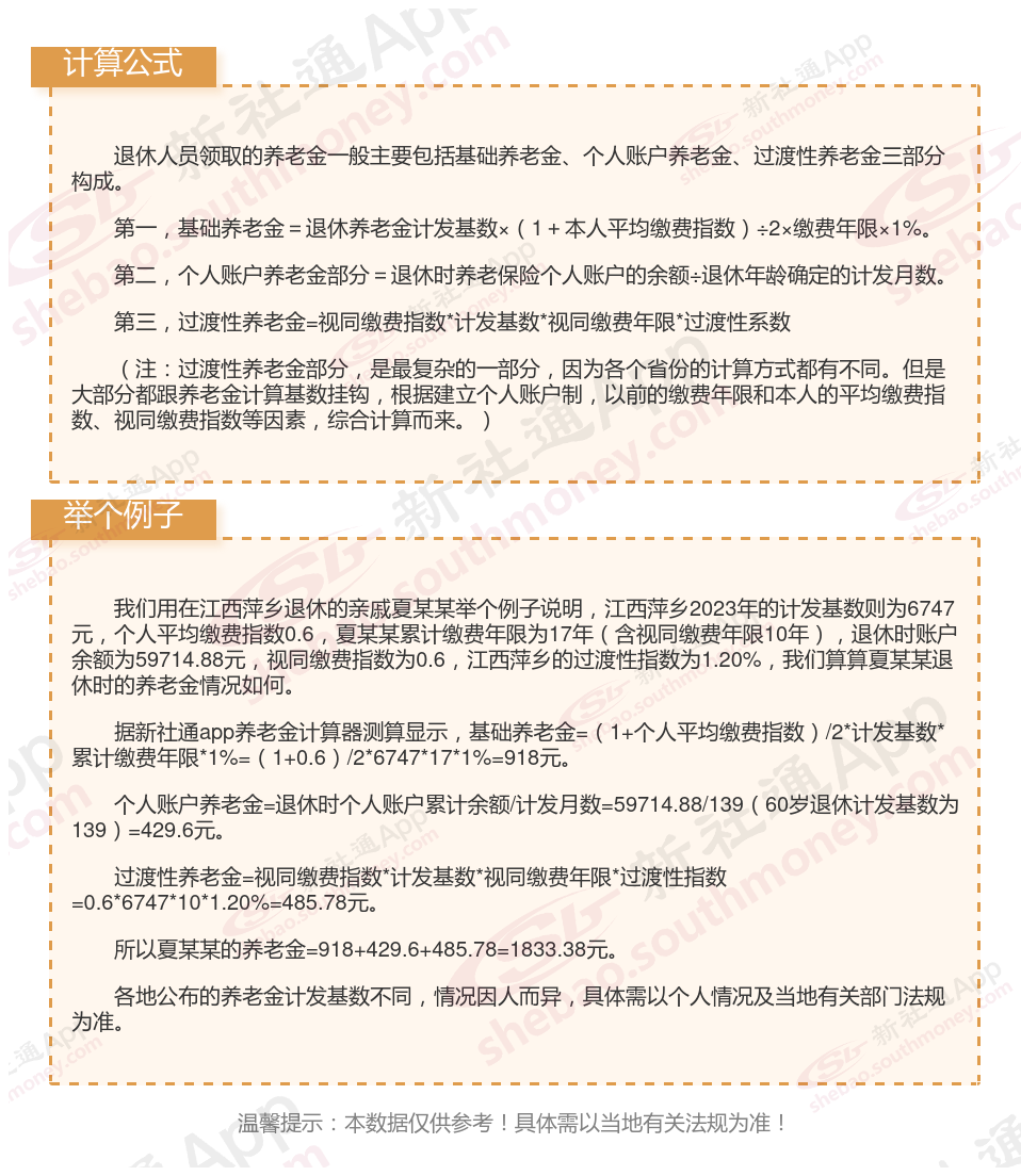
江西萍乡社保交满15年能领多少钱?(在线计算举例说明)

(备注:数据仅供参考,具体以当地有关法规为准)
以上就是江西萍乡养老保险缴费全部内容,希望对您有帮助,欢迎关注新社通app解锁更多社保专业资讯。
养老保险缴费
养老保险缴费
养老金重算
辽宁大连退休金
养老保险缴费
退休计发基数
上海奉贤退休金
养老保险缴费