北京门头沟养老保险交满15年能领多少钱?(在线计算举例说明)

》新社通小编提示,“新社通app养老金计算器”也可以计算养老金哦!以下是操作链接,点击即可轻松测算你的养老金!
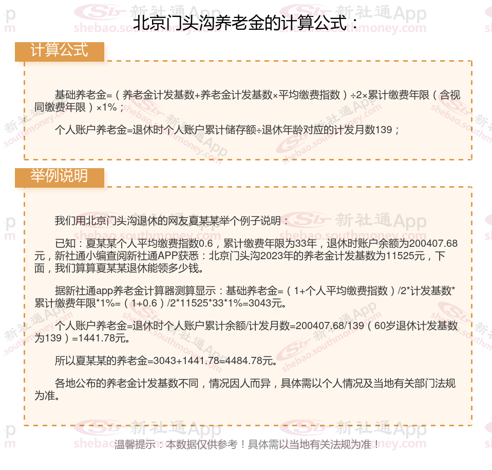
(备注:数据仅供参考,具体以当地有关法规为准)
以上就是北京门头沟养老保险缴费全部内容,希望对您有帮助,欢迎关注新社通app解锁更多社保专业资讯。
养老保险缴费
葫芦岛工资
广东肇庆退休金
本溪养老金
朝阳养老金
盘锦退休人员
营口退休金
锦州养老金
抚顺养老金
丹东养老金