据新社通app获悉,养老保险通常就是我国的基本养老保险制,直接关系到我们退休之后养老金的领取。通常情况下只要达到法定退休年龄之前累计缴费满15年就可以在退休之后正常领取养老金了。那么广东江门养老保险单位和个人缴费分别要交多少钱?社保交满15年退休能领多少钱?下面随新社通app小编一起来看看详情?
广东江门养老保险缴费基数2023-2024年最新标准(最低)
据新社通app显示,广东江门职工养老缴费基数是多少,2023-2024年广东江门养老保险基数明细如下:
养老缴费基数为:4246,个人缴费:339.68元,企业缴费:594.44元,合计缴费:934.12元。
(注:本文数据仅供参考,具体以当地缴费标准为准)
广东江门养老保险每月缴费金额的计算方法
据新社通app获悉,以广东江门企业职工为例,职工养老保险的缴费金额计算方式通常涉及两个主要部分:企业缴费部分和职工个人缴费部分。以下是一个具体的计算示例:
假设广东江门某企业职工小明的月工资为4246元,广东江门的养老保险缴费法规:
企业缴费额:按照企业职工工资总额的14%缴纳。因此,企业为小明缴纳的养老保险费为4246元 × 14% = 594.44元。
职工个人缴费额:通常基于一个核定的缴费基数来计算,这个基数可能基于省或市的平均工资水平设定。假设该地区的核定缴费基数范围是职工工资的60%至300%,而小明的缴费基数为4246。按照8%%的缴费比例,小明个人需要缴纳的养老保险费为4246元 × 8% =339.68元。
据新社通app养老保险计算器显示,小明每月需要缴纳的养老保险总金额为594.44元(企业部分)+ 339.68元(个人部分)= 934.12元。
》点击新社通app养老保险计算器,轻松测算你的养老保险缴纳金额!需要注意的是,具体的缴费比例和基数范围可能因地区和方案的不同而有所差异。因此,在实际计算时,需要参考当地的具体法规。
此外,对于个体劳动者(包括个体工商户和自由职业者),他们的养老保险缴费额通常按照核定的缴费基数乘以一个固定的缴费比例(如18%)来计算。具体的缴费基数和比例也需要根据当地方案来确定。
广东江门养老金如何查询个人账户余额?
养老保险缴费基数高好还是低好?
养老保险缴费基数越高,意味着需要缴纳的养老保险费用越多,退休后可以享受更多养老金待遇。养老保险缴费基数是参保人和参保单位缴纳养老保险费用计算的基数,一般是以职工本人上年度工资收入总额的月平均数作为本年度月缴费基数,缴费基数越高,职工和用人单位需要缴纳的保费越多,但是都会进入职工个人养老账户,退休后能够获得的养老金待遇也会有所提高,所以从客观角度来看,养老保险缴费基数高的话会更好。
养老保险遵循“多缴多得、长缴长得”原则,也就是说缴费金额越多、缴费时间越长,未来能够享受的养老金待遇越好。但是不能忽略的是,所缴纳的费用会相应提高,尤其是对于以灵活就业人员身份参加职工养老保险的人群而言,需要全额承担养老保险的保费,缴费压力也会同步增加。
另外,为了进一步提高社保水平,各个地区按照法规设置了养老保险缴费基数的上下限,如果职工的月平均工资低于缴费基数下限的话,则按照缴费基数下限缴纳养老保险保费;如果月平均工资高于缴费基数上限的话,则按照缴费基数上限缴纳养老保险保费。具体的缴费基数上下限是根据各地区职工月平均工资进行确定的。
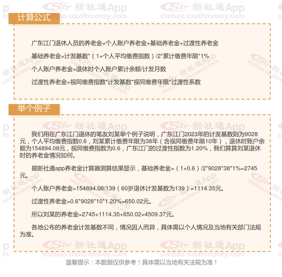
广东江门社保交满15年能领多少钱?(在线计算举例说明)

温馨提示:本数据源于网络,仅供参考!具体需以当地具体法规为准!
以上就是广东江门养老保险缴费全部内容,希望对您有帮助,欢迎关注新社通app解锁更多社保专业资讯。
养老保险缴费
福建三明退休金
江苏南京养老金
养老保险缴费
退休人员补差
养老保险缴费
天津静海退休金
北京门头沟退休金
养老金重算
养老保险缴费