据新社通app获悉,职工养老保险是我国基本养老保险体系的重要组成部分,它采取的是单位与个人共同缴费的机制。一般而言,个人的缴费比例为8%。在常规情况下,单位所缴纳的养老保险费用会直接汇入养老保险统筹基金账户中,用于整个养老保险体系的资金积累和运作。那么,吉林白城养老保险2023-2024年缴费标准是多少?下面随新社通app小编一起来看看详情吧。
吉林白城养老保险缴费基数2023年最新标准 一个月最低要交多少钱?举例说明

据新社通app获悉,吉林白城职工养老保险的每月缴费金额的计算方式取决于个人的缴费基数和缴费比例。
首先,吉林白城职工养老保险的缴费基数通常是基于职工上一年度的月平均工资来确定的。这个基数有一定的上下限,通常介于当地社会平均工资的60%到300%之间。如果职工的工资低于这个下限,就按照下限作为缴费基数;如果高于上限,就按照上限作为缴费基数。
其次,缴费比例由企业和职工共同承担。一般来说,企业会按照职工缴费工资总额的16% 来缴纳养老保险费,而职工则按照个人缴费基数的8% 来缴纳。这个比例可能会因地区和方案的不同而有所差异。
》点击新社通app养老保险计算器,轻松测算你的养老保险缴纳金额!
以一个具体的例子来说明:
假设吉林白城某地区的这个职工的养老保险缴费基数是3993.2元。
据新社通app养老保险计算器测算显示,企业需要为这位职工缴纳的养老保险费为3993.2元 *16% = 638.91元/月,而职工个人需要缴纳的养老保险费为3993.2元 * 8% =319.46元/月。
所以,这位职工每月需要缴纳的养老保险费总额为638.91元(企业部分)+ 319.46元(个人部分)=958.37元/月。
需要注意的是,这个计算方式仅作为示例,实际的缴费金额可能会因地区、方案和个人情况的不同而有所差异。如果您需要了解自己具体的缴费金额,建议咨询当地的社保部门或相关机构。
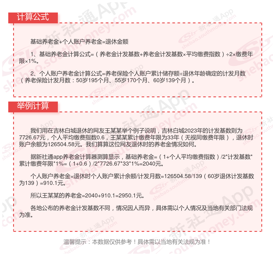
吉林白城养老保险交满15年能领多少钱?(在线计算举例说明)

(备注:数据仅供参考,具体以当地有关法规为准)
养老保险个人账户怎么查询?几种方法任您选择
吉林白城养老保险的查询方法主要有以下几种:
社保中心查询:如果不清楚自己的社保账号,可以携带身份证到各区社会保险经办机构业务办理大厅查询。
上网查询:登陆所在城市社会保险业务网站,点击“个人社保信息查询”窗口,输入本人身份证和密码(密码通常是社保证编号或者身份证出生年月),即可查询参保信息。
电话查询:拨打综合服务电话“12333”进行方案咨询和信息查询。也可以拨打当地社保中心统一咨询电话,根据提示操作查询养老保险缴费的基本情况。
账单查核:养老保险经办机构每年会打印来发放参保职工上年度的养老保险个人账户清单,应认真核对清单中记录的缴费情况与实际工资情况是否相符,如有问题及时向单位提出。
支付宝查询:在城市服务中选择“社保”中的“社保查询”选项,同意相关条款后,可以查询到个人社保编号、当前所缴险种以及基本养老保险的个人账户累计储存额和记账金额。
微信查询:在微信的“支付”-“城市服务”中,选择所在城市的社保功能,进入后查询相关信息。
手机银行查询:通过手机银行APP绑定社保卡,也可以查询到社保卡余额等资料。
无论选择哪种查询方式,都应确保个人信息的安全,不要随意将社保卡借给他人使用,以免影响到自身权益。同时,查询时如有疑问或发现问题,应及时与相关部门或单位联系,以便及时纠正和处理。
以上就是吉林白城养老保险缴费全部内容,希望对您有帮助,欢迎关注新社通app解锁更多社保专业资讯。
养老保险缴费
吉林四平退休金
西藏养老金
黑龙江养老金
养老金补发
养老金调整
退休人员待遇
退休人员补差
养老保险
养老保险缴费