江苏南京养老保险交满15年能领多少钱?(在线计算举例说明)

》点击新社通app养老金计算器,轻松测算你的养老金!
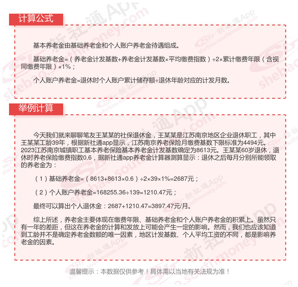
(备注:数据仅供参考,具体以当地有关法规为准)
养老保险能退出来吗?
养老保险是可以退出来的,但是需要满足一定的条件才可以。比如参保人出国定居、参保人死亡、参保人重复参保、参保人达到法定退休年龄但累计缴费年限未满15年的都是可以办理基本养老保险退保手续的,如果是重复参保的情况只能将重复投保的那份退保,还是需要保留一份基本养老保险的。在退保的时候社保局只会退还个人养老保险账户的资金,单位缴纳的费用进入了统筹基金账户是不会退还的。
如果是商业养老保险的话,退保就很简单的,可以直接联系保险公司申请退保,用户将退保所需要的身份证、保险合同、银行卡等资料准备齐全后就可以前往保险公司网点办理退保的业务了。一般养老保险退保只会退还保单的现金价值,是会造成保费的亏损的。
对于基本养老保险如果不是特殊情况的话,建议不要随意退保。基本养老保险是属于我国的一项社会福利保险,是可以用来保证退休后的基本生活的。
以上就是江苏南京养老保险缴费全部内容,希望对您有帮助,欢迎关注新社通app解锁更多社保专业资讯。
养老保险缴费
老人养老金
农民养老金
农民养老金
新疆伊犁退休金
养老保险缴费
上海黄浦退休金
老人养老金