据新社通app获悉,养老保险是社保五险之一,参保人缴纳之后,退休时可以领取一定的养老金,而很多参保人也比较关心自己能拿多少钱,那么广西柳州养老保险怎么计算自己能拿多少钱呢?看看你的养老保险要交多少钱?
广西柳州养老保险缴费基数2023-2024最新标准如下

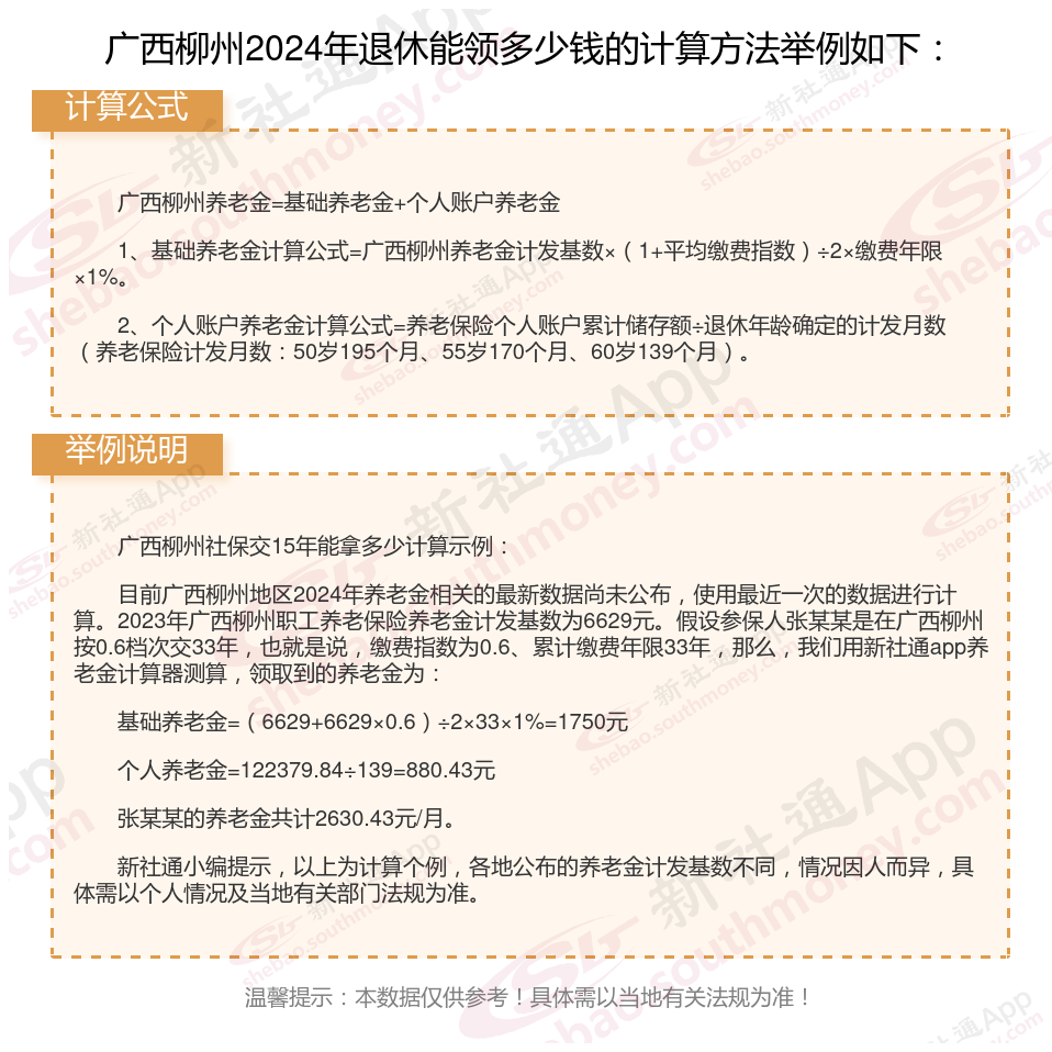
广西柳州社保交满15年能领多少钱?(在线计算举例说明)

》点击新社通app养老金计算器,轻松测算你的养老金!
(备注:数据仅供参考,具体以当地有关法规为准)
养老保险有什么用?
缴纳养老保险可以享受基本养老金的待遇,为自己的退休养老生活提供一份基本的收入,缴纳养老保险一般需要累计缴纳15年,才能享受待遇,养老保险缴纳越多,获得的养老金越多,如果条件允许,可以选择多缴几年。
以上就是广西柳州养老保险缴费全部内容,希望对您有帮助,欢迎关注新社通app解锁更多社保专业资讯。
养老保险缴费
江西鹰潭退休金
养老金重算
养老保险缴费
北京平谷退休金
退休人员补差
养老保险缴费
广东潮州退休金
养老金重算
北京石景山退休金